正式落地!发改委外债新规!

2023-02-28 11:17:32

本文解读作者:金融监管研究院 外汇部 

刚刚,发改委官网更新了企业借用中长期外债审核登记办事指南常见问答,由原来的七十五条更新至现在的六十五条,由于2023年2月10日(明日)《企业中长期外债审核登记管理办法》(国家发展和改革委员会令第56号)将正式施行,此次问答的更新也是给企业相应的指导性意见,为后续新规的实施作参考。

图片

(一)什么情况下需要办理企业外债审核登记?

答:根据《企业中长期外债审核登记管理办法》(国家发展和改革委员会令第56号)有关规定,中华人民共和国境内企业及其控制的境外企业或分支机构,向境外举借的、以本币或外币计价、按约定还本付息的1年期(不含)以上债务工具,须事前向国家发展和改革委员会(以下称“国家发展改革委”)申请办理审核登记手续。 

(二)企业申请的中长期国际商业贷款期限为3年,但是国家发展改革委出具的《企业借用外债审核登记证明》有效期只有1年,怎么办?

答:企业需在《企业借用外债审核登记证明》有效期内完成首次提款,贷款期限以贷款合同为准。

(三)企业信用情况是否会影响外债审核登记申请结果? 

答:会影响。申请企业可事先登陆“信用中国”网站(www.creditchina.gov.cn)查询企业信用信息。

(四)境内企业(及其控制的境外企业或分支机构)向境外企业(包括境外股东、境外子公司)举借的1年期以上外债是否需要向国家发展改革委申请办理审核登记手续?

答:需要。

(五)某境内企业(及其控制的境外企业或分支机构)计划向境外银行举借一笔循环贷款,单笔贷款期限不超过1年,授信期限超过1年,是否需要向国家发展改革委申请办理审核登记手续?

答:需要。

(六)境内金融机构对外转让不良债权是否需要申请办理审核登记手续?

答:需要。

(七)企业外债审核登记的申请主体是否可以是境外企业?

答:不可以。境内企业及其控制的境外企业或分支机构借用外债,需由境内企业向国家发展改革委申请审核登记。

(八)企业是否可以直接向国家发展改革委提出企业外债审核登记申请?

答:企业应当由境内控股企业总部(总公司、总行等)向国家发展改革委提交申请报告并附具有关文件。 

(解读:原先外债审核登记申请:中央管理企业和金融机构由集团总部(总公司、总行等)向国家发展改革委提出备案登记申请,地方企业(含金融机构)直接向国家发展改革委提出备案登记申请。此次发改委统一了申请路径,简化了企业办理流程

(九)我们公司准备借两笔外债,应该提交两个申请报告还是可以将两笔外债写在一个申请报告中?

答:可以写在一个申请报告中。

(十)真实性承诺函应由哪家企业出具?

答:应由对企业具有实际控制权或对外债具有实际决策权的主体出具。

(十一)境内银行申请借用外债,需要提供《企业借用外债真实性承诺函》,没有总经理和财务负责人,对应签字栏该怎么签?

答:可以由行长和会计部门负责人签字。

(十二)内外部决议文件(或具有决定权的同等效力文件)需要包含什么内容?

答:应包含拟申请外债的关键要素,涉及担保的也需要明确。

(十三)企业在境外借用外债并开展投资活动,应该办理企业外债审核登记,还是应该办理企业境外投资核准/备案?

答:根据《企业中长期外债审核登记管理办法》(国家发展和改革委员会令第56号),企业借用外债应该办理外债审核登记手续;如果同时涉及《企业境外投资管理办法》(国家发展和改革委令第11号)所述境外投资行为,则也应该办理境外投资项目核准或备案。

(十四)申请材料是否可以邮寄?邮寄地址是什么?

答:企业申请中长期外债审核登记应通过企业外债审核登记管理和服务网络系统(具体详见我委官网政务服务板块)在线办理,必要的申请材料纸质件请邮寄至北京市西城区三里河南五巷国家发展改革委政务服务大厅2号窗口,电话:010-68505042。

(十五)现场提交外债申请材料是否需要预约?

答:不需要。

(十六)未在网上找到提交补正材料的入口,如何提交补正材料?是否需要胶装?

答:补正材料暂无法在网上提交,请将纸质版材料(一式1份)加盖公章后邮寄至政务大厅2号窗口。地址:北京市西城区三里河南五巷国家发展改革委政务服务大厅,收件人:2号窗口,电话:010-68505042。如果页数较多,建议胶装。

(十七)企业借用外债信息报送表如何提交?邮寄地址是什么?

答:请在网上大厅报送借用外债信息。报送路径:“政务服务”-“我的大厅”-“已办结件”-“报送发行信息”;

如确有必要通过纸质方式报送借用外债信息,企业需将企业借用外债信息报送表纸质版(一式1份)加盖申请主体公章后邮寄至国家发展改革委外资司国外贷款处,仅限使用中国邮政寄送。

地址:北京市西城区月坛南街38号国家发展和改革委员会

收件人:外资司国外贷款处

联系电话:68502965

(十八)企业借用外债信息报送表提交之后,企业是否会收到反馈?

答:如无特殊情况,不作反馈。

(十九)某企业已在国家发展改革委办理外债审核登记手续,现拟增加贷款额度,请问应申请变更还是应重新申请办理外债审核登记手续?

答:如需调增额度,企业需重新申请办理外债审核登记手续。 

(二十)可否就已经取得的《企业借用外债审核登记证明》,对外债币种进行调整,比如由美元债券调整为人民币债券?

答:若审核登记证明文件中,对于金额的描述包含“等值”字样,则无需进行变更操作;若无“等值”字样,改变外债资金募集方式及用途,均需事前向我委提交变更申请,取得变更同意函后方可进行发债或提款。变更所需材料及办理流程请参考《企业借用中长期外债审批办事指南》。

(二十一)红筹架构的企业借用1年期以上外债,是否需要办理企业外债审核登记?

答:需要。

(二十二)如何判断企业是否属于红筹架构?

答:请企业根据主要资产、主营业务等有关情况,结合公司法务和律所出具的法律意见书自行判断是否属于红筹架构。如对有关情形仍不能确定,可就具体项目向我委进行咨询。

(二十三)红筹架构企业申请办理外债审核登记需以境内子公司作为申请主体,请问对境内子公司有何要求?

答:建议以主营业务子公司作为申请主体。

(二十四)境内企业通过VIE控制的境外企业借用1年期以上外债,是否需要办理企业外债审核登记?

答:需要。

(二十五)某企业通过自贸区FTN账户借用超过1年以上的外债,是否需要办理企业外债审核登记?

答:需要。

(二十六)境内企业从境内银行的离岸金融中心借入的超过1年期的商业贷款/发放的1年期以上借款业务,是否需要办理审核登记?

答:需要。

(二十七)请问企业向自贸区支行申请的1年期以上商业贷款,是否需要办理企业外债审核登记?

答:若为离岸资金(本币、外币都适用),则需按照《企业中长期外债审核登记管理办法》(国家发展和改革委员会令第56号)要求在国家发展改革委办理审核登记手续。

(二十八)两个国企成立一家境外企业,持股比例分别为50%、50%,两个国企股东都不并表这家境外企业。如果这家境外企业在境外借款,是否需要办理企业外债审核登记手续?应由哪家企业作为申请人?

答:若借用贷款期限超过一年,则需来我委进行外债审核登记,可由任一家境内股东作为申请主体,对全部贷款金额申请办理审核登记。

(二十九)有限合伙企业能否作为主体申请企业外债审核登记?

答:中国境内注册的企业法人均可作为主体申请外债审核登记,建议以主要业务经营实体作为申请主体。

(三十)一年期以上的境外融资租赁,是否需要办理企业外债审核登记?

答:需要。

(三十一)境内企业控制的境外企业向境内银行/内资企业举借一年期以上外币贷款,是否需要办理外债审核登记?

答:不需要。

(三十二)境外母公司拟在境外举借私募债,拟由境内子公司和孙公司为该贷款提供1年期以上跨境担保,此情况是否需要办理企业外债审核登记? 

答:需要。

(三十三)企业向商业银行申请内保外贷业务,由境内企业向境内银行申请开立融资性保函,为境外全资子公司向境外银行借入中长期流动资金贷款提供担保,贷款资金不流入境内,请问需要办理企业外债审核登记吗?

答:需要。 

(三十四)境内企业借用中长期国际商业贷款,拟用境外子公司的部分股权作为质押,境外子公司是否属于担保主体?

答:属于。

(三十五)企业借款规模较小/经营规模小/借款期限过长,外债申请是否会不予审核登记?

答:我委将根据《企业中长期外债审核登记管理办法》(国家发展和改革委员会令第56号)、《国家发展改革委关于完善市场约束机制严格防范外债风险和地方债务风险的通知》(发改外资〔2018〕706号)等文件综合判定是否予以审核登记。

(三十六)国家发展改革委对于企业借用外债的额度、期限、用途等是否有特殊限制?

答:在符合《企业中长期外债审核登记管理办法》(国家发展和改革委员会令第56号)有关要求的情况下,企业可根据自身资信情况和实际需要确定借用外债的额度、期限、用途,一年期(不含)以上外债需在国家发展改革委申请办理审核登记。

(三十七)之前因为不了解政策,借用外债没有进行审核登记,现在已经发行/提款了,是否可以补办? 

答:不可补办,企业外债审核登记为事前审核,未按要求履行相关手续属于违规行为。

(三十八)企业在近三年内有中长期外债未履行审核登记手续,是否会影响该企业申请新的中长期外债?有何补救方式? 

答:企业在新申请外债时,需要对最近三年借用外债(包括债券和商业贷款等)情况及在我委审核登记和信息报送等合规情况进行详细说明,如有未备案/审核等不合规情况,需认真自查整改,我委将视其违规性质和严重程度做出相应处理。

(三十九)申请主体、借用外债主体、担保主体(如有)最近三年及最近一期财务报告是否必须是经审计的?提供年报还是普通报表?

答:最近三年财务报告,建议提交经审计的;最近一期财务报表可以提供未经审计的,但要有公司负责人签字并加盖公司公章。

(四十)财务报告应提供合并口径的还是单体的?

答:请提交合并口径财务报告,需体现出申请主体、借用外债主体、担保主体的财务数据。

(解读:原先发改委规定财务报告需体现出发行人、担保人的财务数据,此次问答更放后增加了申请主体、借用外债主体,项目上更加细化)

(四十一)企业借用外债审核登记表单中(企业借用外债信息报送表中),“担保主体/申报人存续1年期以上境外债务明细”和“担保主体/申报人存续1年期以上境外债务总体情况”,应该填集团合并口径还是企业单独的口径的? 

答:请填写集团合并口径债务明细数据。 

(四十二)外债于2021年2月(本年度)发行/提款结束,报送借用外债情况信息表时,上市公司2020年度(上年度)数据尚未披露且未经审计,信息表中上年度数据是否可填写2019年度(上上年度)经审计的财务数据? 

答:填写最近一期经审计或审阅的数据。 

(四十三)中长期国际商业贷款由两家境外银行联合谈判签约,分别放款,是申请审核登记一笔贷款还是两笔贷款? 

答:若为银团贷款,则只需申请审核登记一笔贷款。 

(四十四)中长期国际商业贷款申请审核登记时,需要提交的贷款协议里面需要包含哪些条款或信息? 

答:我委对于贷款合同中的条款内容无特殊要求,贷款合同以企业与银行签署的最终版协议为准,企业需提交正式版、具有法律效力的中长期商业贷款协议。 

(四十五)中长期国际商业贷款进行外债审核登记时是否需要提交担保协议? 

答:如有担保企业,需提交担保协议。 

(四十六)企业填写发行外债信息表单时,未在下拉菜单中找到相应的发行币种,拟换算为等值美元,对于换算汇率有何要求? 

答:可按现行汇率进行换算。请在纸质版申请报告中明确币种,以纸质版申请报告为准。 

(四十七)企业借用外债信息报送表中,主要承销商如何填写? 

答:若为中长期贷款,主要承销商可以写贷款方;若为发行债券,主要承销商一般填写承销机构。 

(四十八)央企子公司报送借用外债信息,是否必须加盖央企总部的公章? 

答:建议加盖公司总部公章,至少加盖子公司公章。 

(四十九)若借用外债方案中的一些具体细节还未确定,是否可以不写? 

答:建议明确细节后再向我委提交审核登记申请。 

(五十)子公司申请的外债额度,是否影响母公司自身申请外债额度? 

答:原则上无影响。 

(五十一)《企业借用外债审核登记证明》已过期,但原批复额度没有用完,剩余额度能否继续使用? 

答:《企业借用外债审核登记证明》过期后,剩余额度不可以继续使用。如仍有外债需求,可重新申请。 

(五十二)由集团公司或母公司提出审核登记申请后,境外发债额度是否可以由下属子公司、关联公司使用?如可行,下属子公司、关联公司是否无需另行申请审核登记? 

答:集团公司应在申请材料中详细说明各实际借用外债主体外债额度及用途。 

(五十三)循环贷款每次提款是否均需要在审核登记证明有效期内进行? 

答:企业可在循环贷款授信期内循环使用贷款,第一次提款需在审核登记证明有效期内完成,每次提款后均应按规定向我委进行信息报送。 

(五十四)根据《国家发展改革委办公厅关于对地方国有企业发行外债申请备案登记有关要求的通知》(发改办外资〔2019〕666号)规定,地方国有企业发行外债申请备案登记需持续经营不少于三年。若发行人成立时间满足要求、担保人成立时间不足3年,是否属于666号文所述的“地方国有企业发行外债申请备案登记需持续经营不少于三年”情形? 

答:发行外债所涉及的全部主体中,属于地方国有企业的,均需满足《国家发展改革委办公厅关于对地方国有企业发行外债申请备案登记有关要求的通知》(发改办外资〔2019〕666号)相关要求。 

(五十五)地方国有企业(房地产企业)发行一年期以内的境外债券,是否受到666号文(778号文)限制? 

答:1年期以内的外债业务由国家外汇管理局直接负责管理。 

(五十六)《国家发展改革委办公厅关于对房地产企业发行外债申请备案登记有关要求的通知》(发改办外资〔2019〕778号)规定,房地产企业发行外债只能用于置换未来一年内到期的中长期境外债务。请问文中房地产企业是如何认定的?

答:根据企业主营业务及公开市场认定等综合判定。 

(五十七)企业借用期限1年以下的外债需要通过哪个机构办理相关手续? 

答:企业借用1年期以下外债建议向国家外汇管理局咨询。 

(五十八)地方资产管理公司在境内购买的非银行金融机构不良债权(例如信托不良贷款)及非金融机构不良债权(例如企业之间的民间借贷等)是否可转让给境外主体? 

答:可以,请参考《关于做好对外转让债权外债管理改革有关工作的通知》(发改外资〔2016〕1712号)中相关规定。 

(五十九)针对企业借用外债审核登记事项,律所、证券机构可以使用本机构的账号(包括法人账号以及法人授权的经办人账号)替外债申报企业进行事项申报吗?

答:不可以。 

(六十)在网上政务服务大厅申报企业借用外债审核登记事项时,上传的电子材料“发行人、担保人(如有)最近三年及最近一期财务报告(仅电子版)”附件过大,导致上传失败,应如何解决? 

答:建议将此电子材料分为5个压缩包分别上传,系统最大支持每个材料80M。 

以下为针对新规增加的5个问答:

(六十一)《企业中长期外债审核登记管理办法》(国家发展和改革委员会令第56号)正式施行后,企业原先已获得的《借用外债备案登记证明》是否仍旧有效?是否需要按照新规遵守事中事后监管的有关规定? 

答:有效,企业应按照所获《借用外债备案登记证明》借用外债,并按照《企业中长期外债审核登记管理办法》(国家发展和改革委员会令第56号)有关要求遵守外债风险管理和事中事后监管的有关规定。

(六十二)企业应在哪里报送《审核(备案)登记证明》有效期届满后借用情况和半年一次的外债使用情况? 

答:请在网上大厅报送有关情况。报送路径 :“政务服务”-“我的大厅”-“已办结件”-“借用情况报送”/“半年度报送” 

(六十三)关于“境内企业间接在境外借用外债”,对《企业中长期外债审核登记管理办法》(国家发展和改革委员会令第56号)中“主要经营活动在境内的企业”是如何界定的? 

答:应遵循实质重于形式的原则,从财务指标、经营情况等方面进行判断。如境内企业营业收入、净利润、总资产或者净资产的任一指标占发行人/借款人同期经审计合并财务报表相关数据比例超过50%,且经营活动的主要环节在境内开展或者主要场所位于境内(或者负责经营管理的高级管理人员多数为中国公民或者经常居住地位于境内的),应按照规定进行申请。如对有关情形仍不能确定,可就具体情况向我委进行咨询。 

(六十四)央企境外子公司借用国际商业贷款,真实性承诺函应由央企总部出具吗? 

答:是。 

(六十五)企业借用外债涉及到多家担保主体,申请报告中需要逐一详细描述吗?

答:需要。

此外,企业借用中长期外债审核登记办事指南中的法规依据也有相应改变, 增加了部分法规,细化了办理依据的法规条例,如:

(一)《中华人民共和国证券法》第二条、第二十二条、第二百二十四条

(二)《中华人民共和国外汇管理条例》(国务院令第532号)第十八条

(三)《国务院办公厅关于全面实行行政许可事项清单管理的通知》(国办发〔2022〕2号)

(四)《外债管理暂行办法》(国家发展计划委员会、财政部、国家外汇管理局令2003年第28号)第十四条、第十五条、第二十一条、第二十三条、第二十五条、第三十六条

(五)《企业中长期外债审核登记管理办法》(国家发展和改革委员会令2023年第56号)


图片
基本信息
图片


一、事项名称
企业借用中长期外债审核登记
二、事项类别
行政许可
三、审批范围
本指南适用于中华人民共和国境内企业及其控制的境外企业或分支机构,向境外举借的、以本币或外币计价、按约定还本付息的1年期(不含)以上债务工具;境内企业间接在境外借用外债。
四、事项审查类型
前审后批

五、办理依据(更新)

(一)《中华人民共和国证券法》第二条、第二十二条、第二百二十四条

(二)《中华人民共和国外汇管理条例》(国务院令第532号)第十八条

(三)《国务院办公厅关于全面实行行政许可事项清单管理的通知》(国办发〔2022〕2号)

(四)《外债管理暂行办法》(国家发展计划委员会、财政部、国家外汇管理局令2003年第28号)第十四条、第十五条、第二十一条、第二十三条、第二十五条、第三十六条

(五)《企业中长期外债审核登记管理办法》(国家发展和改革委员会令2023年第56号)

(六)《国家发展改革委关于做好对外转让债权外债管理改革有关工作的通知》(发改外资〔2016〕1712号)

(七)《国家发展改革委财政部关于完善市场约束机制严格防范外债风险和地方债务风险的通知》(发改外资〔2018〕706号)

(八)《国家发展改革委办公厅关于对地方国有企业发行外债申请备案登记有关要求的通知》(发改办外资〔2019〕666号)

(九)《国家发展改革委办公厅关于对房地产企业发行外债申请备案登记有关要求的通知》(发改办外资〔2019〕778号)

六、办理机构

国家发展和改革委员会
七、决定机构
国家发展和改革委员会
八、数量限制
当外债总规模超出限额时,国家发改委将向社会公告,同时不再受理审核登记申请。
九、申请条件
企业借用外债应符合以下基本条件:(一)依法设立并合法存续、合规经营,具备健全且运行良好的组织机构;(二)有合理的外债资金需求,用途符合相关规定,资信情况良好,具有偿债能力和健全的外债风险防控机制;(三)企业及其控股股东、实际控制人最近三年不存在贪污、贿赂、侵占财产、挪用财产或者破坏社会主义市场经济秩序的刑事犯罪,或者因涉嫌犯罪或重大违法违规行为被依法立案调查的情形。
十、禁止性要求

十一、申报阶段与申报材料
登录国家发展改革委门户网站“政务服务”频道提交电子申报材料,附送必要的纸质材料。
(一)新申请事项材料目录
1.关于办理外债审核登记的申请报告。(参见“示范文本”)(附送纸质版,原件,一式1份)
2.附件:
(1)企业借用外债真实性承诺函及签字人员身份证复印件(附送纸质版,原件,一式1份,承诺函模板可在“文件下载专区”下载)
(2)申请主体、借用外债主体、担保主体(如有)的注册登记证明文件
(3)追溯至最终实际控制人的借用外债主体股权架构图
(4)依据公司章程出具的关于本次借用外债、对本次借用外债提供担保(如有)等事项的内外部决议文件
(5)相关主体的公司章程
(6)申请主体、借用外债主体、担保主体(如有)最近三年及最近一期财务报告
(7)募投项目的审批、核准或备案文件,投资合同或意向书,项目的其它支持性文件(如适用)
(8)企业过往中长期外债获批文件及相应额度使用情况、信息报送情况等(如有)
(9)对于申请借用国际商业贷款的,需提供经签署的贷款协议或同等效力文件;对于申请境外发行债券的,需提供承销机构出具的尽职调查报告和真实性承诺函(附送纸质版,原件,一式1份)
(10)专业机构出具的法律意见和真实性承诺函(附送纸质版,原件,一式1份)
(11)信用评级报告(如有)
(二)变更事项申请材料目录
1.关于办理外债审核登记变更的申请报告(附送纸质版,原件,一式1份)
2.附件:
(1)企业借用外债真实性承诺函及签字人员身份证复印件(附送纸质版,原件,一式1份,承诺函模板可在“文件下载专区”下载)
(2)拟申请变更外债的原获批文件
(3)企业注册证明(变更借用外债主体时需提供)
(4)募投项目的审批、核准或备案文件,投资合同或意向书,项目的其它支持性文件(变更募集资金用于项目建设时需提供)
(5)关于本次借用外债方案变更的内外部决议文件(如适用)
(6)对于变更为借用国际商业贷款的,需提供经签署的贷款协议或同等效力文件;对于变更为境外发行债券的,需提供承销机构出具的尽职调查报告和真实性承诺函(附送纸质版,原件,一式1份)
(7)专业机构出具的法律意见和真实性承诺函(附送纸质版,原件,一式1份)
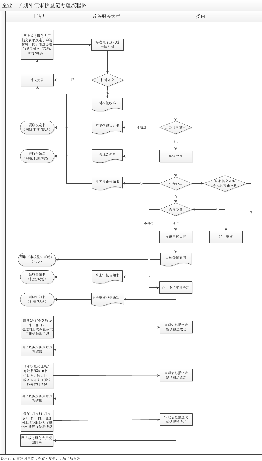
十二、办理基本流程
(一)申请人按办事指南要求,将申请材料准备齐全后,登录国家发展改革委门户网站“政务服务”频道进行网上登记,填写申请表单并上传电子材料。
(二)网上登记完成后,申请人同步将纸质版材料报送至政务服务大厅。建议申请人不晚于债券发行或贷款提款前45个工作日提交申请材料。
(三)政务服务大厅收到全部申请材料后,窗口工作人员对申请材料进行形式审查,审查合格的予以接收。
(四)承办司局对相关材料进行复查,审查合格的予以受理。
(五)受理后,承办司局审理申请材料内容并作出决定。对于材料内容存在错漏的,承办司局将通过网上系统向申请人发出补齐补正通知;未按时反馈齐备合规的书面回复文件的,将予以终止审核。
(六)审核登记结果信息通过短信形式告知。中央管理企业和金融机构的《企业借用外债审核登记证明》,将通过文件交换系统送至集团总部(总公司、总行等);地方企业的,将通过文件交换系统送至省级(或计划单列市)发展改革委。
(七)申请人应当在每期境外债券发行/商业贷款提款结束后10个工作日内,登录国家发展改革委门户网站“政务服务”频道报送借用外债信息;在《企业借用外债审核登记证明》有效期届满后10个工作日内,报送相应的外债借用情况。
(八)申请人应当在每年1月末和7月末前5个工作日内,登录国家发展改革委门户网站“政务服务”频道报送外债资金使用情况、本息兑付情况和计划安排、主要经营指标等。如出现境内外债务偿付风险或重大资产重组等可能影响债务正常履约的重大情况,企业应及时报送有关信息。
十三、办理方式
全年办理
十四、办结时限
3个月
十五、办理进程查询
事项办理进展信息及结果信息将以短信形式告知申请人。申请人也可以登录国家发展改革委门户网站“政务服务”频道、移动政务服务大厅查询,向政务服务大厅电话咨询或到政务服务大厅现场咨询。
十六、结果送达
审核登记结果信息通过短信形式告知。中央管理企业和金融机构的《企业借用外债审核登记证明》,将通过文件交换系统送至集团总部(总公司、总行等);地方企业的,将通过文件交换系统送至省级(或计划单列市)发展改革委。
十七、结果公开
事项办理结果信息在国家发展改革委门户网站依申请公开。
十八、收费依据及标准
无需收费
十九、监督投诉渠道
政务服务大厅举报电话:010-68504515
二十、窗口电话
010-68505042 68505050
二十一、办公地址和时间
地址:北京市西城区三里河南五巷
对外工作时间:法定工作日
上午8:30-11:30

下午13:30-16:30


办理流程图



图片


图片
申请材料示范文本
图片


图片


图片

图片

图片

图片



图片
常见错误示例
图片


(一) 不符合申请条件
1.申请借用外债的企业不满足《企业中长期外债审核登记管理办法》(国家发展和改革委员会令2023年第56号)中第九条基本条件。
2.企业申请借用外债不满足国家发展改革委、财政部《关于完善市场约束机制严格防范外债风险和地方债务风险的通知》(发改外资〔2018〕706号)中的有关规定。
3.地方国有企业经营年限不符合《国家发展改革委办公厅关于对地方国有企业发行外债申请备案登记有关要求的通知》(发改办外资〔2019〕666号)第三条规定。
4.承担地方政府融资职能的地方国有企业募集资金用途不符合《国家发展改革委办公厅关于对地方国有企业发行外债申请备案登记有关要求的通知》(发改办外资〔2019〕666号)第五条规定。
5.房地产企业募集资金用途不符合《国家发展改革委办公厅关于对房地产企业发行外债申请备案登记有关要求的通知》(发改办外资〔2019〕778号)第一条规定。

(二)整体材料常见错误
1.缺少申请材料目录与附件中的必要文件。
2.外语材料(如内部决议文件、公司章程相关条款、贷款协议等)未提供翻译件。
3.未加盖申请人企业公章。
4.未加盖文件出具企业的公章。

(三)《关于办理外债审核登记的申请报告》常见错误
1.缺少模板中要求的内容。
2.申请主体非境内企业。
3.非红头文件。
4.中央管理企业和金融机构未由集团总部(总公司、总行等)向国家发展改革委提出备案登记申请。
5.未在具体方案中明确外债期限为1年期以上。
6.未填写落款日期。
7.未加盖公章或加盖的公章模糊不清。
8.报告中的企业名称与公章显示的企业名称不一致。

(四)《企业借用外债真实性承诺函》常见错误
1.未按模板出具。
2.签署日期早于其他申请材料日期。
3.非原件。
4.非本人亲笔签字,使用人名章等代替本人签字。
5.缺少必要的决策人员签字或职务填写不完整。

(五)财务资料常见错误
不符合会计法、企业会计准则等有关规定。

(六)办理流程常见错误(更新)
1.企业借用中长期外债未事前向国家发展改革委申请办理审核登记手续。
2.企业提交纸质材料前未进行网上登记及提交电子材料。
3.企业在每期境外债券发行/商业贷款提款结束后10个工作日内,未登录国家发展改革委门户网站“政务服务”频道报送借用外债信息;
4.企业《企业借用外债审核登记证明》有效期届满后10个工作日内,未登录国家发展改革委门户网站“政务服务”频道报送相应的外债借用情况。
5.企业每年1月末和7月末前5个工作日内,未登录国家发展改革委门户网站“政务服务”频道报送外债资金使用情况、本息兑付情况和计划安排、主要经营指标等有关信息。



金融监管研究院解读



2023年1月10日,国家发展和改革委员会正式发布企业中长期外债审核登记管理办法》国家发展和改革委员会令第56号,旨在进一步完善企业中长期外债管理,提升规范化、制度化、透明化和便利化水平,提高外债资金使用效益,支持实体经济发展,有效防范外债风险,促进企业境外融资健康有序开展,办法自2023年2月10日起施行。《国家发展改革委关于推进企业发行外债备案登记制管理改革的通知》(发改外资 〔2015〕2044号)同时废止。

一、外债定义

根据国家外汇管理局定义,外债是指中国境内的机关、团体、企业、事业单位、金融机构或者其他机构及个人对中国境外的国际金融组织、外国政府、金融机构、企业及其他机构或个人承担的具有契约性偿还义务的本外币债务。截至2022年9月末,我国全口径(含本外币)外债余额为176182亿元人民币(等值24815亿美元,不包括港澳台外债)。

从期限结构看,中长期外债余额为79938亿元人民币,占45%;短期外债余额为96244亿元人民币,占55%。短期外债余额中,与贸易有关的信贷占38%。

从债务工具看,贷款余额为27731亿元,占16%;贸易信贷与预付款余额为26773亿元,占15%;货币与存款余额为39658亿元,占23%;债务证券余额为51710亿元,占29%;特别提款权(SDR)分配为3290亿元,占2%;直接投资:公司间贷款债务余额为21789亿元,占12%;其他债务负债余额为5230亿元,占3%。

从币种结构看,本币外债余额为78043亿元,占44%;外币外债余额为98139亿元,占56%。在外币登记外债余额中,美元债务占86%,欧元债务占6%,港币债务占4%,日元债务占1%,特别提款权和其他外币外债合计占比为3%。

二、外债管理

对于我国外债监管的分工,简单来说,发改委负责对外债使用或投资的项目进行审核,主要审查项目是否符合国家法律法规和产业政策、是否符合经济和社会可持续发展要求,以及审核外债登记主体是否具备相应的投资及偿还实力等; 央行及外汇局则主要从外债交易本身,包括额度管理、本外币资金跨境收支及国际收支申报等角度进行管理。

目前,我国实行的外债管理原则为一次性外债登记+外债额度便利化。

注意:目前,居民个人举借外债尚未开放。

(一)外债一次性登记

以往外债是逐笔登记,即企业在单笔外债偿还后就无法重新借入,也就是一笔外债的借入额度是额定的,必须重新签订新的外债协议并到当地外汇局备案。而外债一次性登记允许企业根据经营需要到外汇局办理一次外债登记(利用上年度净资产额度2倍足额登记)后,就可以在额度内自由借入,不仅简化了企业外债登记手续、注销次数,而且使企业根据经营需要在外债额度内灵活借还。同时,直接在银行办理资金汇出入和结售汇等手续也可以大幅降低企业外债融资和使用成本,同时还能主动规避汇率风险。

一次性外债登记试点,取消了非金融企业外债逐笔登记。辖内符合条件的非金融企业可按照便利化登记程序向外汇局申请办理一次性外债登记业务,可在登记金额内自行借入外债资金。最早使用一次性外债登记模式的是外汇局版的跨国公司资金池。2019年3月15日,国家外汇管理局发布的《跨国公司跨境资金集中运营管理规定》(汇发〔2019〕7号)率先提出:集团可在备案阶段一次性登记外债额度,后续外债提款通过银行国际收支申报报送外管系统,而无需分币种、分债权人再逐笔至外管办理外债登记。2019年10月,外汇局推出12项跨境贸易投资便利化措施,在大湾区、海南试点取消非金融企业外债借入逐笔登记的要求,试点地区企业可到所在地外汇局办理一次性外债登记,并在净资产2倍内自行借、用、还外债资金。目前试点陆续在广东、北京、上海、重庆、武汉等地开展。

试点企业跨境融资风险加权余额上限=净资产*跨境融资杠杆率*宏观审慎调节参数。跨境融资杠杆率初始值设定为2,宏观审慎调节参数初始值设定为1。

试点企业已发生跨境融资的,外汇局应在一次性外债登记额度中扣减已逐笔登记的外债签约金额;逐笔登记的外债偿清后,试点企业可向外汇局申请调增一次性外债登记额度。

注意,试点企业一次性外债登记额度不得超过其跨境融资风险加权余额上限。

(二)外债便利化额度

近几年我国一些前景较好的创新型中小微企业,由于成长初期净资产规模小,受制于跨境融资额度上限低,无法利用外债融资渠道优化或扩大经营,融资需求难以满足。于是外债便利化额度试点应运而生。最早是2015年在北京中关村试点,主要为了支持具有自主知识产权、技术和工艺先进、市场前景良好的高新技术企业不囿于净资产规模、可以在一定额度范围内借入外债。今年外债便利化试点范围扩大到了“专精特新”企业。今年5月,国家将高新技术和“专精特新”企业跨境融资便利化试点从前期9个省(市)特定区域推广到17个省(市)的所有区域,详见下表:

图片

上述已开展试点的9个省(市)区域的高新技术和“专精特新”企业便利化额度统一提高至等值1000万美元。新增的8个省市试点的高新技术和“专精特新”企业在不超过等值500万美元额度内自主借用外债。属于国家重点支持行业和领域的试点企业,实际融资需求如果需要超出额度上限的,报所在地外汇局集体审议。

三、外债额度的计算

2016年5月,央行首次将全口径外债宏观审慎管理的概念推向全国,发布了《关于在全国范围内实施全口径跨境融资宏观审慎管理的通知》 (银发〔2016〕132号),在此之前是央行对中外资银行每年分配中长期及短期外债的额度。2017年1月进行了修订,被《关于全口径跨境融资宏观审慎管理有关事宜的通知》(银发〔2017〕9号,9号文)一文替代,其引入了全新的外债管理模式“全口径跨境融资宏观审慎管理”,简称“全口径模式”。

全口径模式对以往“投注差”模式最明显的改革,是不再区分中资、外资企业,允许凡是在中国境内成立的法人企业和法人金融机构(政府融资平台和房地产企业除外),都可以借用外债,打通了中资企业境外融资的渠道。9号文实施后,选择宏观审慎管理模式的企业,其借用的中长期外债与短期外债均按余额纳入企业跨境融资风险加权余额计算;仍然选择“投注差”模式的企业,其借用的短期外债按余额、中长期外债按发生额纳入外债额度计算。

(一)“全口径模式”统一了外汇和人民币外债管理,不再区分为外汇外债和人民币外债

企业和金融机构跨境融资风险加权余额≤跨境融资风险加权余额上限:

(1)跨境融资风险加权余额=Σ本外币跨境融资余额*期限风险转换因子*类别风险转换因子+Σ外币跨境融资余额*汇率风险折算因子。

期限风险转换因子:还款期限在1年(不含)以上的中长期跨境融资的期限风险转换因子为1,还款期限在1年(含)以下的短期跨境融资的期限风险转换因子为1.5。

类别风险转换因子:表内融资的类别风险转换因子设定为1,表外融资(或有负债)的类别风险转换因子暂定为1。

汇率风险折算因子:0.5。

 (2)跨境融资风险加权余额上限=资本或净资产*跨境融资杠杆率*宏观审慎调节参数。

资本或净资产:企业按净资产计,银行类金融机构(包括政策性银行、商业银行、农村合作银行、城市信用合作社、农村信用合作社、外资银行)按一级资本计,非银行金融机构按资本(实收资本或股本+资本公积)计,以最近一期经审计的财务报告为准。

跨境融资杠杆率:企业为2,非银行法人金融机构为1,银行类法人金融机构和外国银行境内分行为0.8;

宏观审慎调节参数:1。

从以上公式看出,企业的跨境融资杠杆率是2,即企业最高可借入净资产两倍的外债,对比之前的1倍上限已有了大幅扩大。

(二)全口径跨境融资宏观审慎系数的动态调整

2020年以来,国家根据外汇市场和跨境资金流动形势,探索开展跨境资金流动宏观审慎管理,动态调整全口径跨境融资宏观审慎系数,既防范跨境资本“大进大出”、引导跨境资金良性双向流动,又缓解人民币升值或贬值压力,充分体现宏观审慎+微观监管二位一体的宗旨。

1.2020年3月,中国人民银行、国家外汇管理局联合发布了《关于调整全口径跨境融资宏观审慎调节参数的通知》(银发〔2020〕64号),将全口径外债的宏观审慎调节参数由1上调至1.25, 即:

跨境融资风险加权余额上限=金融机构资本或企业净资产*跨境融资杠杆率*1.25。

这是央行首次调整全口径跨境融资公式中的宏观审慎系数, 意味着在“全口径”模式下,境内企业和金融机构可借入的外债额度比调整之前提高了25%。

2.2020年12月,为引导金融机构树立“风险中性”理念,市场化调节外汇资产负债结构,国家再次将金融机构的跨境融资宏观审慎调节参数从1.25下调回1,注意这次仅下调了金融机构的调节参数。

即:   

银行类金融机构跨境融资风险加权余额上限=资本*跨境融资杠杆率*宏观审慎调节参数+100

跨境融资杠杆率:2

目前,发改委关于外债备案登记的核心法规是2015年下发的《关于推进企业发行外债备案登记制管理改革的通知》(发改外资〔2015〕2044号),新的管理办法在《2044号文》及其相关的问答和《办事指南》的基础上系统地对外债登记的范围、主体、审核程序、审核期限、事中事后监管、法律责任等进行梳理更新总结,形成了完整的部门规章,为企业进行外债登记工作做出了有效指引。同时将“防范风险”加入到审核原则中,增加了持续报送相关信息的披露要求,强化企业的风险意识,督促企业做好风险防控预案,促进企业开展高质量境外融资,这些无疑是对2044号文的重大改革,2022年8月26日,发改委出台《企业中长期外债审核登记管理办法(征求意见稿)》,本次正式落地,我们将其与征求意见稿和2044号文分别进行相应对比。


与征求意见稿变化:


1.第二条,与征求意见稿相比,债务工具删掉了“优先股”,即优先股不在企业借用的外债范围中,优先股作为一种股权证书代表着对于公司的所有权,其兼有债券的若干特点,在发行时是事先确定固定的股息率,将其排除表明能够借用的外债重点在债券市场及贷款范围,即高级债、永续债、资本债、中期票据、可转换债券、可交换债券、融资租赁及商业贷款等,虽然办法原文是“包括但不限于”以上内容,但对于超出办法规定的债务工具,监管部门必将会严格审核。

2.第八条,外债用途中删除了:不得用于弥补亏损。且用途从征求意见稿“除银行类金融企业外,不得转借他人”,改为“除银行类金融企业外,不得转借他人,在外债审核登记申请材料中已载明相关情况并获得批准的除外”。即:外债用途可以用于弥补企业亏损,而且征求意见稿中“除银行类金融企业外,不得转借他人”一项在正式文件中增加了除外条款,这在实质操作上扩大了外债用途,减少了外债使用限制。

3. 第九条,举借外债企业基本条件,取消“已发行债券或其他债务未处于违约或者延迟支付本息的状态。”,允许出现了违约等情况的企业仍可以借用外债,但应会在外债申请提交审核登记时被重点关注,可能会被要求提出具体解决前次外债或其他债务问题的方案。

4. 第十五条,受理审核登记流程中,如需企业补充资料说明等,发改委将出具书面通知,因企业未按时反馈书面回复意见的,明确“发改委可终止审核并说明理由”。

5.第十八条,外债审核登记后需要调整的,企业要提出变更申请,对理由不充分的申请,明确发改委将“出具不予同意变更的书面通知,并说明理由。”

6.第二十八条 删除《意见稿》中企业暂停其开展或参与企业外债业务的惩罚性规定,但实际上若企业存在较大违规行为,其外债业务也会受影响。


企业中长期外债审核登记管理办法

企业中长期外债审核登记管理办法(征求意见稿)

第一章 总则

第一章 总则

第一条 为促进企业境外融资健康有序开展,提高中长期外债资金使用效益,切实支持实体经济发展,有效防范外债风险,根据《中华人民共和国证券法》《中华人民共和国行政许可法》《中华人民共和国外汇管理条例》等有关法律法规,制定本办法。

第一条 为促进企业境外融资健康有序开展,提高中长期外债资金使用效益,切实支持实体经济发展,有效防范外债风险,根据《中华人民共和国证券法》《中华人民共和国行政许可法》《中华人民共和国外汇管理条例》等有关法律法规,制定本办法。

第二条 本办法所称企业中长期外债(以下称外债),是指中华人民共和国境内企业及其控制的境外企业或分支机构,向境外举借的、以本币或外币计价、按约定还本付息的1年期(不含)以上债务工具。

第二条 本办法所称企业中长期外债(以下称外债),是指中华人民共和国境内企业及其控制的境外企业或分支机构,向境外举借的、以本币或外币计价、按约定还本付息的1年期(不含)以上债务工具。

本办法所称企业,包括各种类型的非金融企业和金融企业。

本办法所称企业,包括各种类型的非金融企业和金融企业。

本办法所称控制,是指直接或间接拥有企业半数以上表决权,或虽不拥有半数以上表决权,但能够支配企业的经营、财务、人事、技术等重要事项。

本办法所称控制,是指直接或间接拥有企业半数以上表决权,或虽不拥有半数以上表决权,但能够支配企业的经营、财务、人事、技术等重要事项。

本办法所称债务工具,包括但不限于高级债、永续债、资本债、中期票据、可转换债券、可交换债券、融资租赁及商业贷款等。

本办法所称债务工具,包括但不限于高级债、永续债、资本债、中期票据、可转换债券、可交换债券、优先股、融资租赁及商业贷款等。

第三条 国家发展和改革委员会(以下称国家发展改革委)在国务院规定的职责范围内,按照控制总量、优化结构、服务实体、防范风险的原则,对符合条件的企业外债实行审核登记管理。

第三条 国家发展和改革委员会(以下称国家发展改革委)在国务院规定的职责范围内,按照控制总量、优化结构、服务实体、防范风险的原则,对符合条件的企业外债实行审核登记管理。

第四条 企业借用外债,应当按照本办法规定申请办理外债审核登记等手续,报告和披露有关信息,优化外债使用,做好风险管理,配合监督检查。

第四条 企业借用外债,应当按照本办法规定申请办理外债审核登记等手续,报告和披露有关信息,优化外债使用,做好风险管理,配合监督检查。

第五条 国家发展改革委建立企业外债审核登记管理和服务网络系统(以下称网络系统)。企业可以通过网络系统申请外债审核登记、报告有关信息等;不适宜使用网络系统的事项,企业可以使用纸质材料提交。网上申报指南由国家发展改革委发布。

第五条 国家发展改革委建立企业外债审核登记管理和服务网络系统(以下称网络系统)。企业可以通过网络系统申请外债审核登记、报告有关信息等;不适宜使用网络系统的事项,企业可以使用纸质材料提交。网上申报指南由国家发展改革委发布。

第二章 外债规模和用途

第二章 外债规模和用途

第六条 国家发展改革委根据国民经济和社会发展需要,以及国际收支状况和外债承受能力,合理调控企业外债总量与结构。

第六条 国家发展改革委根据国民经济和社会发展需要,以及国际收支状况和外债承受能力,合理调控企业外债总量与结构。

第七条 企业外债资金使用应聚焦主业,有利于配合落实国家重大战略和支持实体经济发展。

第七条 企业外债资金使用应聚焦主业,有利于配合落实国家重大战略和支持实体经济发展。

第八条 企业可根据自身资信情况和实际需要,自主决策在境内外使用外债资金,其用途应符合以下条件:

第八条 企业可根据自身资信情况和实际需要,自主决策在境内外使用外债资金,其用途应符合以下条件:

(一)不违反我国法律法规;

(一)不违反我国法律法规;

(二)不威胁、不损害我国国家利益和经济、信息数据等安全;

(二)不威胁、不损害我国国家利益和经济、信息数据等安全;

(三)不违背我国宏观经济调控目标;

(三)不违背我国宏观经济调控目标;

(四)不违反我国有关发展规划和产业政策,不新增地方政府隐性债务;

(四)不违反我国有关发展规划和产业政策,不新增地方政府隐性债务;

(五)不得用于投机、炒作等行为;除银行类金融企业外,不得转借他人,在外债审核登记申请材料中已载明相关情况并获得批准的除外。

(五)不得用于弥补亏损或投机、炒作等行为;除银行类金融企业外,不得转借他人。

第三章 外债审核登记

第三章 外债审核登记

第九条 企业借用外债应符合以下基本条件:

第九条 企业借用外债应符合以下基本条件:

(一)依法设立并合法存续、合规经营,具备健全且运行良好的组织机构;

(一)依法设立并合法存续、合规经营,具备健全且运行良好的组织机构;

(二)有合理的外债资金需求,用途符合前述规定,资信情况良好,具有偿债能力和健全的外债风险防控机制;

(二)资信情况良好,具备偿债能力,已发行债券或其他债务未处于违约或者延迟支付本息的状态;

(三)企业及其控股股东、实际控制人最近三年不存在贪污、贿赂、侵占财产、挪用财产或者破坏社会主义市场经济秩序的刑事犯罪,或者因涉嫌犯罪或重大违法违规行为被依法立案调查的情形。

(三)有合理的外债资金需求,用途符合前述规定,并具有健全的外债风险防控机制;


(四)企业及其控股股东、实际控制人最近三年不存在贪污、贿赂、侵占财产、挪用财产或者破坏社会主义市场经济秩序的刑事犯罪,或者因涉嫌犯罪正在被司法机关立案侦查或者涉嫌重大违法违规正在被立案调查的情形。

第十条 企业应当在借用外债前取得《企业借用外债审核登记证明》(以下称《审核登记证明》),完成审核登记手续。未经审核登记的,不得借用外债。

第十条 企业应当在借用外债前取得《企业借用外债审核登记证明》(以下称《审核登记证明》),完成审核登记手续。未经审核登记的,不得借用外债。

本办法所称借用外债前,是指企业在行使外债资金提取权利(境外债券完成交割或商业贷款首次提款)之前。

本办法所称借用外债前,是指企业在行使外债资金提取权利(境外债券完成交割或商业贷款首次提款)之前。

第十一条 企业应当由境内控股企业总部(总公司、总行等)向国家发展改革委(以下称“审核登记机关”)提交申请报告并附具有关文件(以下称“附件”)。

第十一条 企业应当由境内控股企业总部(总公司、总行等)通过网络系统向国家发展改革委(以下称审核登记机关)提交申请报告并附具有关文件(以下称附件)。

第十二条 申请报告应当主要包括以下内容:

第十二条 申请报告应当主要包括以下内容:

(一)企业基本情况、存续外债及合规情况;

(一)企业基本情况、存续外债及合规情况;

(二)借用外债必要性、可行性、经济性和财务可持续性分析;

(二)借用外债必要性、可行性、经济性和财务可持续性分析;

(三)借用外债方案,包括外债币种、规模、利率、期限、债务工具类型、担保或其他增信措施、募集资金用途、资金回流情况及借用外债工作计划;

(三)借用外债方案,包括外债币种、规模、利率、期限、债务工具类型、担保或其他增信措施、募集资金用途、资金回流情况及借用外债工作计划;

(四)外债本息偿付计划及风险防范措施;

(四)外债本息偿付计划及风险防范措施;

(五)企业借用外债真实性承诺函。

(五)企业借用外债真实性承诺函。

申请报告的通用文本以及附件清单由审核登记机关发布。

申请报告的通用文本以及附件清单由审核登记机关发布。

第十三条 申请报告或附件不齐全、不符合规定形式或不属于审核登记机关管理范围的,审核登记机关应当在收到申报材料之日起5个工作日内一次性告知企业。逾期不告知的,自收到申报材料之日起即为受理。

第十三条 申请报告或附件不齐全、不符合规定形式或不属于审核登记机关管理范围的,审核登记机关应当在收到申报材料之日起5个工作日内一次性告知企业。逾期不告知的,自收到审核登记申请之日起5个工作日后自动受理。

审核登记机关受理或不予受理,都应当通过网络系统告知企业。企业需要受理或不予受理凭证的,可以通过网络系统自行打印或要求审核登记机关出具。

审核登记机关受理或不予受理,都应当通过网络系统告知企业。企业需要受理或不予受理凭证的,可以通过网络系统自行打印或要求审核登记机关出具。

第十四条 审核登记机关在受理之日起3个月内,对符合规定的审核登记申请,出具《审核登记证明》;对不符合规定的审核登记申请,出具不予审核登记书面通知,并说明不予审核登记的理由。

第十四条 审核登记机关在受理之日起3个月内,对符合规定的审核登记申请,出具《审核登记证明》;对不符合规定的审核登记申请,出具不予审核登记书面通知,并说明不予审核登记的理由。

第十五条 受理审核登记申请后,如需企业补充披露、解释说明、中介机构进一步核查问题的,审核登记机关可出具书面补齐补正通知。自补齐补正通知发出之日起至收到齐备合规的回复文件的时间,不计算在审核登记办理时限内。未按时反馈书面回复意见的,审核登记机关可终止审核并说明理由。

第十五条 受理审核登记申请后,如需企业补充披露、解释说明、中介机构进一步核查问题的,审核登记机关可出具书面补齐补正通知。自补齐补正通知发出之日起至收到齐备合规的回复文件的时间,不计算在审核登记办理时限内。未按时反馈书面回复意见的,审核登记机关可将企业审核登记申请退回

第十六条 《审核登记证明》自出具之日起有效期1年,过期自动失效。

第十六条 《审核登记证明》自出具之日起有效期1年,过期自动失效。

第十七条 企业凭《审核登记证明》按规定办理外汇登记、账户开立、资金收付和汇兑、资金使用等相关手续。

第十七条 企业凭《审核登记证明》按规定办理外汇登记、账户开立、资金收付和汇兑、资金使用等相关手续。

对于属于本办法管理范围但未取得《审核登记证明》的企业,相关部门不予办理有关手续,金融机构不予办理有关业务。

对于属于本办法管理范围但未取得《审核登记证明》的企业,相关部门不予办理有关手续,金融机构不予办理有关业务。

第十八条 完成外债审核登记后发生下列情形之一且确需调整的,企业应当在有关情形发生前向审核登记机关提出变更申请:

第十八条 完成外债审核登记后发生下列情形之一且确需调整的,企业应当在有关情形发生前向审核登记机关提出变更申请:

(一)拟借用外债币种或债务工具类型改变;

(一)拟借用外债币种或债务工具类型改变;

(二)募集资金用途发生重大变化;

(二)募集资金用途发生重大变化;

(三)需要对《审核登记证明》有关内容进行重大调整的其他情形。

(三)需要对《审核登记证明》有关内容进行重大调整的其他情形。

审核登记机关应当在受理变更申请之日起20个工作日内,对理由充分的申请作出同意变更的书面决定;对理由不充分的申请,出具不予同意变更的书面通知,并说明理由。企业根据审核登记机关要求补充披露、解释说明、中介机构进一步核查问题的时间不计算在内。

审核登记机关应当在受理变更申请之日起20个工作日内,对理由充分的申请作出同意变更的书面决定。企业根据审核登记机关要求补充披露、解释说明、中介机构进一步核查问题的时间不计算在内。

第十九条 申请审核登记过程中,企业因融资计划或方案调整等原因,需要撤回审核登记申请的,应及时向审核登记机关提交撤回申请。

第十九条 申请审核登记过程中,企业因融资计划或方案调整等原因,需要撤回审核登记申请的,应及时向审核登记机关提交撤回申请。

第二十条 审核登记机关应当依法履行职责,严格按照规定权限、程序、时限等要求办理外债审核登记,提高行政效能,提供优质服务。

第二十条 审核登记机关应当依法履行职责,严格按照规定权限、程序、时限等要求办理外债审核登记,提高行政效能,提供优质服务。

第二十一条 企业须对通过网络系统和线下提交各类材料的真实性、准确性、完整性负责,并及时履行相关信息披露义务,不得有隐瞒、虚假记载、误导性陈述和重大遗漏。

第二十一条 企业须对通过网络系统和线下提交各类材料的真实性、准确性、完整性负责,并及时、公平地履行相关信息披露义务,不得有隐瞒、虚假记载、误导性陈述和重大遗漏。

第二十二条 为企业借用外债提供相关服务的承销机构、律师事务所、会计师事务所等专业机构和人员应当遵守法律法规、勤勉尽责,严格遵守执业规范和监管规则,按规定和约定履行义务,出具的文件不得有隐瞒、虚假记载、误导性陈述和重大遗漏,并对其真实性、准确性和完整性承担责任。

第二十二条 为企业借用外债提供相关服务的承销机构、律师事务所、会计师事务所等专业机构和人员应当遵守法律法规、勤勉尽责,严格遵守执业规范和监管规则,按规定和约定履行义务,出具的文件不得有隐瞒、虚假记载、误导性陈述和重大遗漏,并对其真实性、准确性和完整性承担责任。

第四章 外债风险管理和事中事后监管

第四章 外债风险管理和事中事后监管

第二十三条 企业应当加强外债风险管理,结合实际需要合理控制外债规模,优化外债结构。密切关注宏观经济形势和金融市场运行、国际收支状况等,强化外债风险意识,制定风险防控预案。合理选择金融市场工具有效规避和对冲可能存在的汇率风险和利率风险。

第二十三条 企业应当加强外债风险管理,结合实际需要合理控制外债规模,优化外债结构。密切关注宏观经济形势和金融市场运行、国际收支状况等,强化外债风险意识,制定风险防控预案。合理选择金融市场工具有效规避和对冲可能存在的汇率风险和利率风险。

第二十四条 企业应当在借用每笔外债后10个工作日内,通过网络系统向审核登记机关报送借用外债信息,包括企业主要经营指标和外债借用情况等;在《审核登记证明》有效期届满后10个工作日内,报送相应的外债借用情况。

第二十四条 企业应当在借用每笔外债后10个工作日内,通过网络系统向审核登记机关报送借用外债信息,包括企业主要经营指标和外债借用情况等;在《审核登记证明》有效期届满后10个工作日内,报送相应的外债借用情况。

本办法所称借用外债后,是指企业在行使外债资金提取权利(境外债券完成交割或商业贷款每笔提款)之后。

本办法所称借用外债后,是指企业在行使外债资金提取权利(境外债券完成交割或商业贷款每笔提款)之后。

第二十五条 企业外债募集资金实际用途应与《审核登记证明》内容相一致,不得挪作他用。

第二十五条 企业外债募集资金实际用途应与《审核登记证明》内容相一致,不得挪作他用。

第二十六条 企业应于每年1月末和7月末前5个工作日内,通过网络系统向审核登记机关报送外债资金使用情况、本息兑付情况和计划安排、主要经营指标等。

第二十六条 企业应于每年1月末和7月末前5个工作日内,通过网络系统向审核登记机关报送外债资金使用情况、本息兑付情况和计划安排、主要经营指标等。

如出现境内外债务偿付风险或重大资产重组等可能影响债务正常履约的重大情况,企业应及时报送有关信息并采取风险隔离措施,防范境内债券违约风险外溢和交叉违约风险。

如出现境内外债务偿付风险或重大资产重组等可能影响债务正常履约的重大情况,企业应及时报送有关信息并采取风险隔离措施,防范境内债券违约风险外溢和交叉违约风险。

第二十七条 审核登记机关根据有关法律法规和政策,联合有关部门和地方发展改革部门建立协同监管机制,通过在线监测、约谈函询、抽查核实等方式对企业借用外债进行事中事后监督管理。企业及相关中介机构应予以配合。

第二十七条 国家发展改革委根据有关法律法规和政策,联合有关部门和地方发展改革部门建立协同监管机制,通过在线监测、约谈函询、抽查核实等方式对企业借用外债进行事中事后监督管理。企业及相关中介机构应予以配合。

企业或相关中介机构因借用外债,需配合境外监管机构检查或调查、涉及国家安全或公共利益的,应事先向境内有关主管部门报告。

企业或相关中介机构因借用外债,需配合境外监管机构检查或调查的,应事先向境内有关主管部门报告。

第五章 法律责任

第五章 法律责任

第二十八条 违反本办法规定借用外债的,审核登记机关视情节轻重对相关企业及其主要责任人予以约谈、公开警告等惩戒措施。

第二十八条 违反本办法规定借用外债的,审核登记机关视情节轻重对相关企业及其主要责任人予以约谈、公开警告或暂停其开展或参与企业外债业务等惩戒措施。

企业申请材料和披露信息存在隐瞒、虚假记载、误导性陈述或重大遗漏的,审核登记机关对相关企业及其主要责任人予以警告。

企业申请材料和披露信息存在隐瞒、虚假记载、误导性陈述或重大遗漏的,审核登记机关对相关企业及其主要责任人予以警告。

通过隐瞒、欺骗、贿赂等不正当手段取得《审核登记证明》的,审核登记机关对相关《审核登记证明》予以撤销。

通过隐瞒、欺骗、贿赂等不正当手段取得《审核登记证明》的,审核登记机关应当撤销《审核登记证明》。

未按本办法第二十四条、第二十六条规定报告有关信息的,审核登记机关责令企业限期改正;情节严重或逾期不改正的,对相关企业及其主要责任人予以警告。

未按本办法第二十四条、第二十六条规定报告有关信息的,审核登记机关责令企业限期改正;情节严重或逾期不改正的,对相关企业及其主要责任人予以警告。

第二十九条 中介机构存在以下违规行为的,审核登记机关将予以通报,并商请有关部门依法依规处罚相关机构及有关责任人。

第二十九条 中介机构存在以下违规行为的,审核登记机关将予以通报,并商请有关部门依法依规处罚相关机构及有关责任人。

(一)明知或应知企业违反本办法相关规定借用外债而为其提供相关中介服务的;

(一)违反本办法规定的借用外债活动提供相关中介服务的;

(二)出具的书面核查报告和意见及相关披露信息存在隐瞒、虚假记载、误导性陈述或重大遗漏的。

(二)出具的书面核查报告和意见及相关披露信息存在隐瞒、虚假记载、误导性陈述或重大遗漏的。

第三十条 企业及相关中介机构上述违规情形将通过“信用中国”网站、国家企业信用信息公示系统等进行公示。

第三十条 企业及相关中介机构上述违规情形将通过信用中国网站、国家企业信用信息公示系统等进行公示。

第三十一条 审核登记机关工作人员有下列行为之一的,责令其限期改正,并追究有关责任人的行政责任:

第三十一条 审核登记机关工作人员有下列行为之一的,责令其限期改正,并依法追究有关责任人的行政责任:

(一)滥用职权、玩忽职守、徇私舞弊、索贿受贿的;

(一)滥用职权、玩忽职守、徇私舞弊、索贿受贿的;

(二)违反本办法规定程序和条件办理审核登记的;

(二)违反本办法规定程序和条件办理审核登记的;

(三)其他违反本办法规定的行为。

(三)其他违反本办法规定的行为。

第三十二条 涉及违法犯罪的,依法将有关线索移送司法机关,追究其法律责任。

第三十二条 涉及违法犯罪的,依法将有关线索移送司法机关,追究其法律责任。

第六章 附则

第六章 附则

第三十三条 境内企业间接在境外借用外债适用本办法。

第三十三条 境内企业间接在境外借用外债适用本办法。

本办法所称境内企业间接在境外借用外债,是指主要经营活动在境内的企业,以注册在境外的企业的名义,基于境内企业的股权、资产、收益或其他类似权益,在境外发行债券或借用商业贷款等。

本办法所称境内企业间接在境外借用外债,是指主要经营活动在境内的企业,以注册在境外的企业的名义,基于境内企业的股权、资产、收益或其他类似权益,在境外发行债券或借用商业贷款等。

第三十四条 企业借用外债涉及对外报告和披露事项的,应当严格遵守国家法律法规和有关规定,建立健全保密制度,采取必要措施落实保密责任,不得泄露国家秘密,不得损害国家安全和公共利益。

第三十四条 企业借用外债涉及对外报告和披露事项的,应当严格遵守国家法律法规和有关规定,建立健全保密制度,采取必要措施落实保密责任,不得泄露国家秘密,不得损害国家安全和公共利益。

第三十五条 审核登记机关及其工作人员,以及被审核登记机关征求意见的单位及其工作人员,依法对企业根据本办法提交的材料负有保守商业秘密的义务。

第三十五条 审核登记机关及其工作人员,以及被审核登记机关征求意见的单位及其工作人员,依法对企业根据本办法提交的材料负有保守商业秘密的义务。

第三十六条 本办法由国家发展改革委负责解释。

第三十六条 本办法由国家发展改革委负责解释。

第三十七条 本办法自2023210日起施行。《国家发展改革委关于推进企业发行外债备案登记制管理改革的通知》(发改外资﹝20152044号)同时废止。




与2044号文的主要变化:


一、从《通知》变为《办法》

进一步树立外债新规的规范性和法律地位。

二、明确主要定义。

1. 进一步细化中长期外债的定义,与2044号文相比,强调了1年期及以下的债务工具不在规定范围内。

2. 明确管理范围,细化境内企业控制境外企业的定义,将境内企业间接到境外借用外债纳入管理范围,也就是说,我们常见的红筹架构发债模式将正式以发文形式纳入管理!

“控制”是指直接或间接拥有企业半数以上表决权,或虽不拥有半数以上表决权,但能够支配企业的经营、财务、人事、技术等重要事项。

3. 细化债务工具。2044号文提及的债务工具为“境外发行债券、中长期国际商业贷款等”,本次新规所称债务工具,包括但不限于“高级债、永续债、资本债、中期票据、可转换债券、可交换债券、融资租赁及商业贷款等”,外债范围扩大且更为详细。

三、实行审核登记制度。

2044号文对外债管理方式取消了原来的额度审批,实行备案登记制管理。本次新规对符合条件的企业外债实行审核登记管理制度。多了“审核”二字在前,可见监管部门将进一步加强外债审核力度,强化事前审核,完善事中事后监管,加强外债风险管理。

四、明确外债用途。

新规明确了外债在境内外自主使用须符合的五项条件,较2044号文需“优先用于支持“一带一路”、京津冀协同发展、长江经济带与国际产能和装备制造合作等重大工程建设和重点领域投资”等正面规定,新规同时提出了正面导向和负面清单,比如“不新增地方政府隐性债务”、“不得用于投机、炒作等行为;除银行类金融企业外,不得转借他人。”这对于政府担保类发债、企业信誉及自律监管有了更为严格的要求和约束,引导外债资金更好地服务实体经济。

五、企业借用外债基本条件。

2044号文对于企业外债基本条件的规定为:“信用记录良好,已发行债券或其他债务未处于违约状态。具有良好的公司治理和外债风险防控机制。资信情况良好,具有较强的偿债能力。”


本次新规在此基础上,增加了企业及企业高管的无罪记录要求,规定企业及其控股股东、实际控制人最近三年不能存在贪污、贿赂、侵占财产、挪用财产等刑事犯罪,或者因涉嫌犯罪或重大违法违规行为被依法立案调查的情形。


六、规范审核登记程序。

新规进一步明确审核登记的申请时间、主体、途径、材料等要求,以及《审核登记证明》变更的适用情形和办理流程。完善外债审核登记网络系统,发改委建立企业外债审核登记管理和服务网络系统,企业可以通过网上申请外债审核登记、报告信息,为企业提供更大便利。

七、完善事中事后监管。

引导企业加强外债风险管理。发改委将联合相关部门和地方部门建立协同监管机制,通过在线监测、约谈函询、抽查核实等方式开展监督管理。增加定期报送要求:企业应于每年1月末和7月末前5个工作日内,通过网络系统向审核登记机关报送外债资金使用情况、本息兑付情况和计划安排、主要经营指标等。此外,完善企业外债信息和重大事项报送制度,密切关注企业外债实际借用情况以及可能影响债务正常履约的重大事件,构建多层次的市场约束机制。

引导企业合理审慎决策,在申请环节即树立风险管理意识,积极防范外债风险。

关于推进企业发行外债备案登记制管理改革的通知

企业中长期外债审核登记管理办法


第一章 总则

各省、自治区、直辖市及计划单列市、新疆生产建设兵团发展改革委,各中央管理企业和金融机构:

为统筹用好国内外两个市场、两种资源,进一步发挥国际资本市场低成本资金在促投资、稳增长方面的积极作用,有序推进企业发行外债管理改革,创新外债管理方式,促进跨境融资便利化,支持实体经济发展,现就有关事项通知如下:

第一条 为促进企业境外融资健康有序开展,提高中长期外债资金使用效益,切实支持实体经济发展,有效防范外债风险根据《中华人民共和国证券法》《中华人民共和国行政许可法》《中华人民共和国外汇管理条例》等有关法律法规,制定本办法。

一、 稳步推进企业发行外债备案登记制管理改革


(一)本通知所称外债,是指境内企业及其控制的境外企业或分支机构向境外举借的、以本币或外币计价、按约定还本付息的1年期以上债务工具,包括境外发行债券、中长期国际商业贷款等。

第二条 本办法所称企业中长期外债(以下称“外债”),是指中华人民共和国境内企业及其控制的境外企业或分支机构,向境外举借的、以本币或外币计价、按约定还本付息的1年期(不含)以上债务工具。


本办法所称企业,包括各种类型的非金融企业和金融企业。


本办法所称控制,是指直接或间接拥有企业半数以上表决权,或虽不拥有半数以上表决权,但能够支配企业的经营、财务、人事、技术等重要事项。


本办法所称债务工具,包括但不限于高级债、永续债、资本债、中期票据、可转换债券、可交换债券、融资租赁及商业贷款等。

(二)取消企业发行外债的额度审批,改革创新外债管理方式,实行备案登记制管理。通过企业发行外债的备案登记和信息报送,在宏观上实现对借用外债规模的监督管理。


(三)企业发行外债,须事前向国家发展改革委(以下简称国家发改委)申请办理备案登记手续,并在每期发行结束后10个工作日内,向国家发改委报送发行信息(企业发行外债信息报送表,附件1)。

第三条 国家发展和改革委员会(以下称“国家发展改革委”)在国务院规定的职责范围内,按照“控制总量、优化结构、服务实体、防范风险”的原则,对符合条件的企业外债实行审核登记管理。

第四条 企业借用外债,应当按照本办法规定申请办理外债审核登记等手续,报告和披露有关信息,优化外债使用,做好风险管理,配合监督检查。

第五条 国家发展改革委建立企业外债审核登记管理和服务网络系统(以下称“网络系统”)。企业可以通过网络系统申请外债审核登记、报告有关信息等;不适宜使用网络系统的事项,企业可以使用纸质材料提交。网上申报指南由国家发展改革委发布。

(四)在总结经验的基础上,选择若干综合经济实力较强、风险防控机制完善的省份和大型银行,扩大外债规模切块管理改革试点。根据地方和企业实际需要,国家发改委按年度一次性核定外债规模,企业可视国内外资本市场状况和项目建设需要分期分批完成发行。

 


二、 扩大企业外债规模,支持重点领域和产业转型升级

 

第二章 外债规模和用途

(五)根据国际资本市场动态和我国经济社会发展需要及外债承受能力,按照“控制总量、优化结构、服务实体”的原则,国家发改委对企业发行外债实行规模控制,合理确定总量和结构调控目标,引导资金投向国家鼓励的重点行业、重点领域、重大项目,有效支持实体经济发展。

 

第六条 国家发展改革委根据国民经济和社会发展需要,以及国际收支状况和外债承受能力,合理调控企业外债总量与结构。

(六)为应对经济下行压力,有效利用境外低成本资金,鼓励资信状况好、偿债能力强的企业发行外债,募集资金根据实际需要自主在境内外使用,优先用于支持“一带一路”、京津冀协同发展、长江经济带与国际产能和装备制造合作等重大工程建设和重点领域投资。

 

第七条 企业外债资金使用应聚焦主业,有利于配合落实国家重大战略和支持实体经济发展。


第八条 企业可根据自身资信情况和实际需要,自主决策在境内外使用外债资金,其用途应符合以下条件:

(一)不违反我国法律法规;

(二)不威胁、不损害我国国家利益和经济、信息数据等安全;

(三)不违背我国宏观经济调控目标;

(四)不违反我国有关发展规划和产业政策,不新增地方政府隐性债务;

(五)不得用于投机、炒作等行为;除银行类金融企业外,不得转借他人,在外债审核登记申请材料中已载明相关情况并获得批准的除外。

三、 简化企业发行外债备案登记

第三章 外债审核登记

(七)企业发行外债应符合以下基本条件:信用记录良好,已发行债券或其他债务未处于违约状态。具有良好的公司治理和外债风险防控机制。资信情况良好,具有较强的偿债能力。

 

第九条 企业借用外债应符合以下基本条件:

(一)依法设立并合法存续、合规经营,具备健全且运行良好的组织机构;

(二)有合理的外债资金需求,用途符合前述规定,资信情况良好,具有偿债能力和健全的外债风险防控机制;

(三)企业及其控股股东、实际控制人最近三年不存在贪污、贿赂、侵占财产、挪用财产或者破坏社会主义市场经济秩序的刑事犯罪,或者因涉嫌犯罪或重大违法违规行为被依法立案调查的情形。


第十条 企业应当在借用外债前取得《企业借用外债审核登记证明》(以下称《审核登记证明》),完成审核登记手续。未经审核登记的,不得借用外债。


本办法所称借用外债前,是指企业在行使外债资金提取权利(境外债券完成交割或商业贷款首次提款)之前。


第十一条 企业应当由境内控股企业总部(总公司、总行等)向国家发展改革委(以下称“审核登记机关”)提交申请报告并附具有关文件(以下称“附件”)。

(八)企业发行外债提交的备案登记材料包括:发行外债的申请报告与发行方案,包括外债币种、规模、利率、期限、募集资金用途及资金回流情况等。申请人应对申请材料及信息的真实性、合法性和完整性负责。

 

第十二条 申请报告应当主要包括以下内容:

(一)企业基本情况、存续外债及合规情况;

(二)借用外债必要性、可行性、经济性和财务可持续性分析;

(三)借用外债方案,包括外债币种、规模、利率、期限、债务工具类型、担保或其他增信措施、募集资金用途、资金回流情况及借用外债工作计划;

(四)外债本息偿付计划及风险防范措施;

(五)企业借用外债真实性承诺函。

申请报告的通用文本以及附件清单由审核登记机关发布。

(九)对于实施外债规模切块管理改革试点的省市,企业和金融机构向试点省市发展改革委提出备案登记申请。中央管理企业和金融机构,以及试点省市以外的地方企业和金融机构直接向国家发改委提出备案登记申请。

 


(十)国家发改委在收到备案登记申请后5个工作日决定是否予以受理,自受理之日起7个工作日内,在外债总规模限额内出具《企业发行外债备案登记证明》(附件2)。外债发行人凭备案登记证明按规定办理外债资金流出流入等有关手续。当外债总规模超出限额时,国家发改委将向社会公告,同时不再受理备案登记申请。

 

第十三条 申请报告或附件不齐全、不符合规定形式或不属于审核登记机关管理范围的,审核登记机关应当在收到申报材料之日起5个工作日内一次性告知企业。逾期不告知的,自收到申报材料之日起即为受理。

审核登记机关受理或不予受理,都应当通过网络系统告知企业。企业需要受理或不予受理凭证的,可以通过网络系统自行打印或要求审核登记机关出具。

第十四条 审核登记机关在受理之日起3个月内,对符合规定的审核登记申请,出具《审核登记证明》;对不符合规定的审核登记申请,出具不予审核登记书面通知,并说明不予审核登记的理由。


第十五条 受理审核登记申请后,如需企业补充披露、解释说明、中介机构进一步核查问题的,审核登记机关可出具书面补齐补正通知。自补齐补正通知发出之日起至收到齐备合规的回复文件的时间,不计算在审核登记办理时限内。未按时反馈书面回复意见的,审核登记机关可终止审核并说明理由。


第十六条 《审核登记证明》自出具之日起有效期1年,过期自动失效。


第十七条 企业凭《审核登记证明》按规定办理外汇登记、账户开立、资金收付和汇兑、资金使用等相关手续。


对于属于本办法管理范围但未取得《审核登记证明》的企业,相关部门不予办理有关手续,金融机构不予办理有关业务。

(十一)企业发行外债实际情况与备案登记情况差异较大时,应在信息报送时予以说明。对于恶意虚报外债备案登记规模的企业,国家发改委将其不良信用记录纳入国家信用信息平台。

 

第十八条 完成外债审核登记后发生下列情形之一且确需调整的,企业应当在有关情形发生前向审核登记机关提出变更申请:

(一)拟借用外债币种或债务工具类型改变;

(二)募集资金用途发生重大变化;

(三)需要对《审核登记证明》有关内容进行重大调整的其他情形。

审核登记机关应当在受理变更申请之日起20个工作日内,对理由充分的申请作出同意变更的书面决定;对理由不充分的申请,出具不予同意变更的书面通知,并说明理由。企业根据审核登记机关要求补充披露、解释说明、中介机构进一步核查问题的时间不计算在内。


第十九条 申请审核登记过程中,企业因融资计划或方案调整等原因,需要撤回审核登记申请的,应及时向审核登记机关提交撤回申请。


第二十条 审核登记机关应当依法履行职责,严格按照规定权限、程序、时限等要求办理外债审核登记,提高行政效能,提供优质服务。


第二十一条 企业须对通过网络系统和线下提交各类材料的真实性、准确性、完整性负责,并及时履行相关信息披露义务,不得有隐瞒、虚假记载、误导性陈述和重大遗漏。


第二十二条 为企业借用外债提供相关服务的承销机构、律师事务所、会计师事务所等专业机构和人员应当遵守法律法规、勤勉尽责,严格遵守执业规范和监管规则,按规定和约定履行义务,出具的文件不得有隐瞒、虚假记载、误导性陈述和重大遗漏,并对其真实性、准确性和完整性承担责任。

四、 加强事中事后监管,切实防范风险

 

第四章 外债风险管理和事中事后监管


第二十三条 企业应当加强外债风险管理,结合实际需要合理控制外债规模,优化外债结构。密切关注宏观经济形势和金融市场运行、国际收支状况等,强化外债风险意识,制定风险防控预案。合理选择金融市场工具有效规避和对冲可能存在的汇率风险和利率风险。


第二十四条 企业应当在借用每笔外债后10个工作日内,通过网络系统向审核登记机关报送借用外债信息,包括企业主要经营指标和外债借用情况等;在《审核登记证明》有效期届满后10个工作日内,报送相应的外债借用情况。


本办法所称借用外债后,是指企业在行使外债资金提取权利(境外债券完成交割或商业贷款每笔提款)之后。


第二十五条 企业外债募集资金实际用途应与《审核登记证明》内容相一致,不得挪作他用。


第二十六条 企业应于每年1月末和7月末前5个工作日内,通过网络系统向审核登记机关报送外债资金使用情况、本息兑付情况和计划安排、主要经营指标等。


如出现境内外债务偿付风险或重大资产重组等可能影响债务正常履约的重大情况,企业应及时报送有关信息并采取风险隔离措施,防范境内债券违约风险外溢和交叉违约风险。

(十二)为做好相关服务,国家发改委将尽快开发网上备案登记系统,方便企业办理备案登记手续。同时,会同有关部门加强对全口径外债的宏观监测和管理,及时汇总分析企业发行外债备案登记和信息报送情况,关注跨境资本流动中出现的苗头性、倾向性、潜在性问题,加强事中事后监管,确保负债率、债务率、偿债率等主要外债指标控制在安全线以内,切实有效防范外债风险。

 

第二十七条 审核登记机关根据有关法律法规和政策,联合有关部门和地方发展改革部门建立协同监管机制,通过在线监测、约谈函询、抽查核实等方式对企业借用外债进行事中事后监督管理。企业及相关中介机构应予以配合。

企业或相关中介机构因借用外债,需配合境外监管机构检查或调查、涉及国家安全或公共利益的,应事先向境内有关主管部门报告。

(十三)外债规模切块管理改革试点的地方发展改革部门要简化程序、推进改革,防止以备案登记名义进行变相审批。同时,要密切关注本地区企业发行外债情况,及时了解有关动态,会同有关部门建立本地区外债风险监测指标体系,并于每年年底前向国家发改委报送外债使用基本情况(包括企业发行外债规模、结构、投向及外债偿还和余额等)。

 



第五章 法律责任


第二十八条 违反本办法规定借用外债的,审核登记机关视情节轻重对相关企业及其主要责任人予以约谈、公开警告等惩戒措施。


企业申请材料和披露信息存在隐瞒、虚假记载、误导性陈述或重大遗漏的,审核登记机关对相关企业及其主要责任人予以警告。


通过隐瞒、欺骗、贿赂等不正当手段取得《审核登记证明》的,审核登记机关对相关《审核登记证明》予以撤销。


未按本办法第二十四条、第二十六条规定报告有关信息的,审核登记机关责令企业限期改正;情节严重或逾期不改正的,对相关企业及其主要责任人予以警告。


第二十九条 中介机构存在以下违规行为的,审核登记机关将予以通报,并商请有关部门依法依规处罚相关机构及有关责任人。


(一)明知或应知企业违反本办法相关规定借用外债而为其提供相关中介服务的;


(二)出具的书面核查报告和意见及相关披露信息存在隐瞒、虚假记载、误导性陈述或重大遗漏的。


第三十条 企业及相关中介机构上述违规情形将通过“信用中国”网站、国家企业信用信息公示系统等进行公示。


第三十一条 审核登记机关工作人员有下列行为之一的,责令其限期改正,并追究有关责任人的行政责任:


(一)滥用职权、玩忽职守、徇私舞弊、索贿受贿的;


(二)违反本办法规定程序和条件办理审核登记的;


(三)其他违反本办法规定的行为。


第三十二条 涉及违法犯罪的,依法将有关线索移送司法机关,追究其法律责任。


第六章 附则


第三十三条 境内企业间接在境外借用外债适用本办法。


本办法所称境内企业间接在境外借用外债,是指主要经营活动在境内的企业,以注册在境外的企业的名义,基于境内企业的股权、资产、收益或其他类似权益,在境外发行债券或借用商业贷款等。


第三十四条 企业借用外债涉及对外报告和披露事项的,应当严格遵守国家法律法规和有关规定,建立健全保密制度,采取必要措施落实保密责任,不得泄露国家秘密,不得损害国家安全和公共利益。


第三十五条 审核登记机关及其工作人员,以及被审核登记机关征求意见的单位及其工作人员,依法对企业根据本办法提交的材料负有保守商业秘密的义务。


第三十六条 本办法由国家发展改革委负责解释。

(十四)本通知自发布之日起施行。

 

第三十七条 本办法自2023年2月10日起施行。《国家发展改革委关于推进企业发行外债备案登记制管理改革的通知》(发改外资﹝2015﹞2044号)同时废止。


政策原文:


企业中长期外债审核登记管理办法

第一章总则

第一条为促进企业境外融资健康有序开展,提高中长期外债资金使用效益,切实支持实体经济发展,有效防范外债风险,根据《中华人民共和国证券法》《中华人民共和国行政许可法》《中华人民共和国外汇管理条例》等有关法律法规,制定本办法。

第二条 本办法所称企业中长期外债(以下称“外债”),是指中华人民共和国境内企业及其控制的境外企业或分支机构,向境外举借的、以本币或外币计价、按约定还本付息的1年期(不含)以上债务工具。

本办法所称企业,包括各种类型的非金融企业和金融企业。

本办法所称控制,是指直接或间接拥有企业半数以上表决权,

或虽不拥有半数以上表决权,但能够支配企业的经营、财务、人事、技术等重要事项。

本办法所称债务工具,包括但不限于高级债、永续债、资本债、中期票据、可转换债券、可交换债券、融资租赁及商业贷款等。

第三条 国家发展和改革委员会(以下称“国家发展改革委”)在国务院规定的职责范围内,按照“控制总量、优化结构、服务实体、防范风险”的原则,对符合条件的企业外债实行审核登记管理。

第四条 企业借用外债,应当按照本办法规定申请办理外债审核登记等手续,报告和披露有关信息,优化外债使用,做好风险管理,配合监督检查。

第五条国家发展改革委建立企业外债审核登记管理和服务网络系统(以下称“网络系统”)。企业可以通过网络系统申请外债审核登记、报告有关信息等;不适宜使用网络系统的事项,企业可以使用纸质材料提交。网上申报指南由国家发展改革委发布。

第二章外债规模和用途

第六条 国家发展改革委根据国民经济和社会发展需要,以及国际收支状况和外债承受能力,合理调控企业外债总量与结构。

第七条企业外债资金使用应聚焦主业,有利于配合落实国家重大战略和支持实体经济发展。

第八条企业可根据自身资信情况和实际需要,自主决策在境内外使用外债资金,其用途应符合以下条件:

(一)不违反我国法律法规;

(二)不威胁、不损害我国国家利益和经济、信息数据等安全;

(三)不违背我国宏观经济调控目标;

(四)不违反我国有关发展规划和产业政策,不新增地方政府隐性债务;

(五)不得用于投机、炒作等行为;除银行类金融企业外,不得转借他人,在外债审核登记申请材料中已载明相关情况并获得批准的除外。

第三章外债审核登记

第九条企业借用外债应符合以下基本条件:

(一)依法设立并合法存续、合规经营,具备健全且运行良好的组织机构;

(二)有合理的外债资金需求,用途符合前述规定,资信情况良好,具有偿债能力和健全的外债风险防控机制;

(三)企业及其控股股东、实际控制人最近三年不存在贪污、贿赂、侵占财产、挪用财产或者破坏社会主义市场经济秩序的刑事犯罪,或者因涉嫌犯罪或重大违法违规行为被依法立案调查的情形。

第十条企业应当在借用外债前取得《企业借用外债审核登记证明》(以下称《审核登记证明》),完成审核登记手续。未经审核登记的,不得借用外债。

本办法所称借用外债前,是指企业在行使外债资金提取权利(境外债券完成交割或商业贷款首次提款)之前。

第十一条 企业应当由境内控股企业总部(总公司、总行等)向国家发展改革委(以下称“审核登记机关”)提交申请报告并附具有关文件(以下称“附件”)。

第十二条 申请报告应当主要包括以下内容:

(一)企业基本情况、存续外债及合规情况;

(二)借用外债必要性、可行性、经济性和财务可持续性分析;

(三)借用外债方案,包括外债币种、规模、利率、期限、债务工具类型、担保或其他增信措施、募集资金用途、资金回流情况及借用外债工作计划;

(四)外债本息偿付计划及风险防范措施;

(五)企业借用外债真实性承诺函。申请报告的通用文本以及附件清单由审核登记机关发布。

第十三条 申请报告或附件不齐全、不符合规定形式或不属于审核登记机关管理范围的,审核登记机关应当在收到申报材料之日起5个工作日内一次性告知企业。逾期不告知的,自收到申报材料之日起即为受理。审核登记机关受理或不予受理,都应当通过网络系统告知企业。企业需要受理或不予受理凭证的,可以通过网络系统自行打印或要求审核登记机关出具。

第十四条 审核登记机关在受理之日起3个月内,对符合规定的审核登记申请,出具《审核登记证明》;对不符合规定的审核登记申请,出具不予审核登记书面通知,并说明不予审核登记的理由。

第十五条 受理审核登记申请后,如需企业补充披露、解释说明、中介机构进一步核查问题的,审核登记机关可出具书面补齐补正通知。自补齐补正通知发出之日起至收到齐备合规的回复文件的时间,不计算在审核登记办理时限内。未按时反馈书面回复意见的,审核登记机关可终止审核并说明理由。

第十六条《审核登记证明》自出具之日起有效期1年,过期自动失效。

第十七条 企业凭《审核登记证明》按规定办理外汇登记、账户开立、资金收付和汇兑、资金使用等相关手续。对于属于本办法管理范围但未取得《审核登记证明》的企业,相关部门不予办理有关手续,金融机构不予办理有关业务。

第十八条 完成外债审核登记后发生下列情形之一且确需调整的,企业应当在有关情形发生前向审核登记机关提出变更申请:

(一)拟借用外债币种或债务工具类型改变;

(二)募集资金用途发生重大变化;

(三)需要对《审核登记证明》有关内容进行重大调整的其他情形。

审核登记机关应当在受理变更申请之日起20个工作日内,对理由充分的申请作出同意变更的书面决定;对理由不充分的申请,出具不予同意变更的书面通知,并说明理由。企业根据审核登记机关要求补充披露、解释说明、中介机构进一步核查问题的时间不计算在内。

第十九条 申请审核登记过程中,企业因融资计划或方案调整等原因,需要撤回审核登记申请的,应及时向审核登记机关提交撤回申请。

第二十条 审核登记机关应当依法履行职责,严格按照规定权限、程序、时限等要求办理外债审核登记,提高行政效能,提供优质服务。

第二十一条企业须对通过网络系统和线下提交各类材料的真实性、准确性、完整性负责,并及时履行相关信息披露义务,不得有隐瞒、虚假记载、误导性陈述和重大遗漏。

第二十二条为企业借用外债提供相关服务的承销机构、律师事务所、会计师事务所等专业机构和人员应当遵守法律法规、勤勉尽责,严格遵守执业规范和监管规则,按规定和约定履行义务,出具的文件不得有隐瞒、虚假记载、误导性陈述和重大遗漏,并对其真实性、准确性和完整性承担责任。

第四章外债风险管理和事中事后监管

第二十三条企业应当加强外债风险管理,结合实际需要合理控制外债规模,优化外债结构。密切关注宏观经济形势和金融市场运行、国际收支状况等,强化外债风险意识,制定风险防控预案。合理选择金融市场工具有效规避和对冲可能存在的汇率风险和利率风险。

第二十四条企业应当在借用每笔外债后10个工作日内,通过网络系统向审核登记机关报送借用外债信息,包括企业主要经营指标和外债借用情况等;在《审核登记证明》有效期届满后10个工作日内,报送相应的外债借用情况。

本办法所称借用外债后,是指企业在行使外债资金提取权利(境外债券完成交割或商业贷款每笔提款)之后。

第二十五条 企业外债募集资金实际用途应与《审核登记证明》内容相一致,不得挪作他用。

第二十六条企业应于每年1月末和7月末前5个工作日内,通过网络系统向审核登记机关报送外债资金使用情况、本息兑付情况和计划安排、主要经营指标等。如出现境内外债务偿付风险或重大资产重组等可能影响债务正常履约的重大情况,企业应及时报送有关信息并采取风险隔离措施,防范境内债券违约风险外溢和交叉违约风险。

第二十七条 审核登记机关根据有关法律法规和政策,联合有关部门和地方发展改革部门建立协同监管机制,通过在线监测、约谈函询、抽查核实等方式对企业借用外债进行事中事后监督管理。企业及相关中介机构应予以配合。

企业或相关中介机构因借用外债,需配合境外监管机构检查或调查、涉及国家安全或公共利益的,应事先向境内有关主管部门报告。

第五章法律责任

第二十八条    违反本办法规定借用外债的,审核登记机关视情节轻重对相关企业及其主要责任人予以约谈、公开警告等惩戒措施。

企业申请材料和披露信息存在隐瞒、虚假记载、误导性陈述或重大遗漏的,审核登记机关对相关企业及其主要责任人予以警告。

通过隐瞒、欺骗、贿赂等不正当手段取得《审核登记证明》的,审核登记机关对相关《审核登记证明》予以撤销。

未按本办法第二十四条、第二十六条规定报告有关信息的,审核登记机关责令企业限期改正;情节严重或逾期不改正的,对相关企业及其主要责任人予以警告。

第二十九条 中介机构存在以下违规行为的,审核登记机关将予以通报,并商请有关部门依法依规处罚相关机构及有关责任人。

(一)明知或应知企业违反本办法相关规定借用外债而为其提供相关中介服务的;

(二)出具的书面核查报告和意见及相关披露信息存在隐瞒、虚假记载、误导性陈述或重大遗漏的。

第三十条 企业及相关中介机构上述违规情形将通过“信用中国”网站、国家企业信用信息公示系统等进行公示。

第三十一条 审核登记机关工作人员有下列行为之一的,责令其限期改正,并追究有关责任人的行政责任:

(一)滥用职权、玩忽职守、徇私舞弊、索贿受贿的;

(二)违反本办法规定程序和条件办理审核登记的;

(三)其他违反本办法规定的行为。

第三十二条 涉及违法犯罪的,依法将有关线索移送司法机关,追究其法律责任。

第六章附则

第三十三条境内企业间接在境外借用外债适用本办法。本办法所称境内企业间接在境外借用外债,是指主要经营活动在境内的企业,以注册在境外的企业的名义,基于境内企业的股权、资产、收益或其他类似权益,在境外发行债券或借用商业贷款等。

第三十四条企业借用外债涉及对外报告和披露事项的,应当严格遵守国家法律法规和有关规定,建立健全保密制度,采取必要措施落实保密责任,不得泄露国家秘密,不得损害国家安全和公共利益。

第三十五条 审核登记机关及其工作人员,以及被审核登记机关征求意见的单位及其工作人员,依法对企业根据本办法提交的材料负有保守商业秘密的义务。

第三十六条本办法由国家发展改革委负责解释。

第三十七条 本办法自2023年2月10日起施行。《国家发展改革委关于推进企业发行外债备案登记制管理改革的通知》(发改外资 ﹝2015﹞2044号)同时废止。