资产8万亿+!青岛发布国有资本结构调整战略布局“十四五”发展规划(全文)

2021-09-28 10:18:41

来源:青岛日报、青岛新闻网、青岛政务网

9月27日,青岛市政府新闻办举办“十四五”专项规划解读新闻发布会。市国资委党委书记、主任、一级巡视员马卫刚在会上就《青岛市“十四五”国有资本结构调整战略布局发展规划》(以下简称《规划》)有关情况进行了发布解读。

《规划》指出,到“十四五”末,市域国有经济企业资产总规模将迈上8万亿元新台阶,营业收入突破2万亿元,利税总额突破2500亿元,将分别是“十三五”末的1.7倍、1.6倍、1.7倍。

中国城盟控股集团

中国城盟控股集团

中国城盟控股集团

中国城盟控股集团

中国城盟控股集团

中国城盟控股集团

中国城盟控股集团

中国城盟控股集团



据马卫刚介绍,在“十四五”期间,青岛市将“三位一体”推进国有企业改革。重点是要以实施区域性国企综改试验为总抓手,以深入推进国企改革攻势为重要的平台,打好攻坚战,以落实国企改革三年行动的各项任务目标,“三位一体”地深化国企改革。

按照“三位一体”的工作思路,实施好区域性国资国企综改试验的“1154”工程。

“1154”工程就是一个主题、一条主线、深化五项改革、实现四化目标。

“一个主题”就是以国有企业家队伍建设为主题。

围绕一条主线,这条主线就是对国有企业家的二十字要求,“对党忠诚,勇于创新,治企有方,兴企有为,清正廉洁”。

围绕着这二十个字,进一步地在区域性综改试验实施方案中明确要深化“五项改革”

一是要深化党建改革,主要是要把党的政治建设和企业的组织建设紧密地结合在一起,用党建来统领生产经营的发展,增强企业的组织力、凝聚力;

二是要深化企业改革,建立中国特色现代国有企业制度。

三是要深化薪酬改革,以物质利益原则的落实来深化国有企业的薪酬改革,绩效挂钩,增强企业的内部激励机制;

四是深化创新改革,要弘扬企业家精神,支持鼓励企业家勇于创新,要在体制上、机制上、动力上加强制度的设计;

五是要深化制度改革,要在整个国有经济、国资监管、国企内部法人治理结构这方面提供一个完善的制度保障,从而通过深化“五项改革”。

在“十四五”期间要实现“四化”的目标市场化、法治化、专业化和规范化。即把国有企业打造成为市场化的竞争主体,建立法治化的现代企业制度,实现建立专业化的国有企业家队伍,建设专业化的人才队伍,建立规范化的法人治理体系。围绕着体制改革、机制改革制度的建设不断深化国企改革。

“十四五”期间,围绕国资国企服务全市经济发展大局和服务城市民生保障两大战略任务,市区两级国企总投资规模将超过一万亿元,重点推进总计200余个大项目建设在研究“十四五”国资规划中,坚持有所为有所不为,不断优化国有资本布局和结构调整。

在匹配城市发展战略方面,重点规划7项内容:

一是支持国有企业在“打造世界工业互联网之都、服务城市基础设施建设、保障城市民生公益服务、建设全球海洋中心城市、建设美丽青岛”等市委市政府确定的发展战略中作出积极贡献;

二是优化产业布局,加快推进传统产业数字化转型升级,积极发展战略性新兴产业,提升发展现代服务业,强化产业链供应链基础支撑能力;

三是加大重点区域布局,重点推进国家级战略功能区建设,稳妥有序推进国际化布局;

四是突出国有企业主业发展,聚焦主责主业,依法规范企业投资行为;

五是推进“强企发展”,做大投资运营公司,做强实体经济企业,做实功能保障类企业,做好金融文化类企业,做优上市公众公司;

六是深入推进“央地合作”,强化以商招商、以资引资,打造央地合作新格局;

七是纵深推进国资监管“一盘棋”大格局建设,落实企业经营性国有资产集中统一监管等。

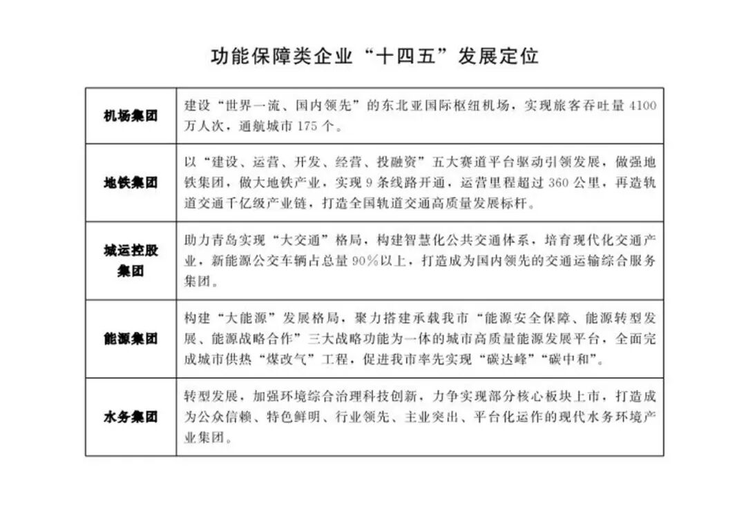
在落实城市民生保障重点任务方面,要抓好一批重大项目建设。国企要全面保障城市道路水电气暖行供应,“十四五”时期全面完成市区供热“煤改气”,加快清洁能源利用。公共交通企业新能源公交车辆占总量达到90%以上。开工建设第二条海底隧道,地铁实现9条线路开通,运营里程超过360公里。将胶东国际机场打造成“世界一流、国内领先”的东北亚国际枢纽机场,实现旅客吞吐量4100万人次。市属企业要在全市率先实现碳达峰、碳中和部署中体现国资国企担当,显著提升城市功能品质,为青岛建设国际化大都市提供有力支撑。


以下是《青岛市“十四五”国有资本结构调整战略布局发展规划全文:



中国城盟控股集团


青岛市“十四五”国有资本结构调整

  战略布局发展规划


  为推动我市国资国企在现代化国际大都市建设中匹配城市发展战略、发挥好主力军作用,加快国有经济布局优化和结构调整,不断做强做优做大国有资本和国有企业,增强国有经济竞争力、创新力、控制力、影响力、抗风险能力,根据《青岛市国民经济和社会发展第十四个五年规划和2035年远景目标纲要》精神,结合我市实际,制定本规划。

  一、发展基础与形势环境

  (一)发展基础

  “十三五”时期,在市委、市政府坚强领导下,全市国资系统认真学习贯彻习近平总书记关于国资国企改革发展和党的建设重要论述,全面落实国家、省、市关于国资国企改革发展的战略部署,发起推进国有企业改革攻势,启动实施国企改革三年行动,不断优化国有资本战略布局和结构调整,坚持党建统领,突出企业发展主体责任高质量促发展、突出国资监管主体责任转职能抓监管,深入推进国资国企改革发展工作,国有经济发展活力得到进一步增强,国有企业的核心竞争力得到不断提高。

  1.市属企业经济规模质量实现新提升

  面对新冠肺炎疫情的巨大冲击和国内外复杂严峻的环境,市属企业克服困难、逆势而上,资产规模和经济效益实现双倍增。资产规模增长迅速,“十三五”末,市属企业资产总额达到2.54万亿元,为“十二五”末的3.57倍,在15个副省级城市中排第2位。国资国企主要指标在全国城市排序中与上海、北京、深圳、广州共同进入前5强,市属企业资产过千亿的达到7家,过五百亿的9家,提前2年完成国有企业改革攻势作战方案提出的“打造5-6家资产过千亿元、3-4家资产过五百亿元的企业集团”任务目标,其中城投集团资产突破三千亿、地铁集团资产突破两千亿,国信集团资产实现过千亿,海发集团资产超七百亿。全市国有(集体)上市公司达到21家,较“十二五”末增加12家。经营效益显著提升,“十三五”末,市属企业实现营业收入5896亿元、利润535亿元、利税901亿元,较“十二五”末均实现2倍增长,市属企业效益指标在15个副省级城市中利润排名第2位、营业收入排名第4位。海尔卡奥斯工业互联网建设位居全球前列;海信集团电视全球销量超过2000万台,市场份额蝉联国内第一;青啤集团市场份额居国内啤酒行业领先地位,成为世界第五大啤酒厂商;双星集团跃居行业国内第一、世界前十;在市属国有企业考核中,海信集团、青啤集团、海湾集团、国信集团、城投集团、华通集团、机场集团进入业绩考核A级。

  2.国资国企重点改革实现新突破

  全面发起国有企业改革攻势,围绕“强企发展”“开放创新” “依法监管”“稳增提质”四场硬仗,推动我市国有企业走上资源资产化、资产资本化、资本证券化高质量发展之路,国有资本总量和质量显著提升。成功申报获批实施国务院区域性国资国企综合改革试验,以落实习近平总书记对国有企业领导人员提出的“对党忠诚、勇于创新、治企有方、兴企有为、清正廉洁”要求为主题实施综改试验,探索独具青岛特色的国有企业家队伍建设模式。

  深化混合所有制改革实现突破,自2019年推进国有企业改革攻势实施以来,市属国有企业新增及深化混改项目70余个,引进社会资本近170亿元,市属国有企业中实现混改的企业达到499户,混改企业户数占比51%,资产规模占比71%,营业收入占比87%,利润总额占比90%。双星集团、海信集团完成集团层面混改,混改企业已经成为我市国有经济的中坚力量。全面完成“双百行动”、“科改示范行动”、现代企业制度“示范工程”等国家、省级国企改革专项行动年度任务,其中双星集团获得国务院国企改革领导小组办公室3项制度改革专项评估A级评价,澳柯玛控股集团获得省国资委评估认定的现代企业制度“示范工程”A类企业,尼欧迪克(青岛)除尘设备公司、青岛澳西智能科技公司成功入选“科改示范企业”,青啤集团、海湾集团、青岛水务集团环境能源公司3家企业新增入选全国“双百企业”。

  以管资本为主加快国资监管职能转变,实施“五减五加”(减行政化、加市场化;减少干预、加强监管;减少检查、加强规范;减轻负担、加强服务;减事赋能、加强考核),初步实现从行政化管企业向市场化管资本、从“三管”(管人、管事、管资产)向“两管一防范”(管住产权、管好收益、防范风险)法治化监管模式转变,“管好资本、放活企业、管住资产”三位一体同步推进。发布《青岛市属企业国有资本管理暂行办法》,依法履行出资人监管权,实施市国资委监管权力责任清单和授权放权备案清单,落实企业法人财产权、经营自主权。印发《市属企业出资人监督工作机制改革过渡期实施方案》,启动运行市属企业监督工作机制,试行专职监事委派制,有效发挥即时监督职能作用。

  3.国有资本产业结构调整实现新成效

  “十三五”时期,全市国有经济布局结构更趋合理,产业集中度显著提高,资源优化配置效果明显,公司制股份制改革取得积极进展,基本完成“僵尸企业”出清攻势任务,国有企业间的资产重组与企业内部的业务重组稳步推进,战略性新兴产业和现代服务业布局加快推进,企业活力和市场竞争力显著增强。市属企业市场化改革持续纵深推进,国有资本布局结构更趋合理。

  积极推进市属企业国际化布局发展,海信集团收购东芝电视95%股权和斯洛文尼亚最大白电供应商Gorenje公司布局高端家电品牌;双星集团收购韩国锦湖轮胎。“十三五”期间,市属企业共计引入外资项目45个,累计利用外资24.3亿美元。“十三五”末,市属企业在境外共设立分支机构142个,遍布6大洲34个国家和地区,总投资额49亿美元;市属企业各级次外贸主体56户,同全球183个国家(地区)开展贸易往来,外贸年度进出口规模达416亿元人民币,较“十二五”末增长47%;市属企业使用人民币进行跨境结算规模达139.5亿元。

  积极推进市属企业国内产业布局调整,城投集团收购青岛航空和奇瑞汽车股权;青岛啤酒收购雀巢公司大陆地区水业务;山东港口集团注册青岛,青岛港集团完成与中远海运集团的资产重组;整合公交集团、交运集团两大公交运营企业,组建城运控股集团,构建城市“大交通”企业主体新格局取得突破。海底世界划转旅游集团,推进构建“大旅游”发展格局迈出实质性步伐。市场化推动海发集团与出版集团股权投资合作,圆满解决青岛碱业股权划转历史遗留问题。全面启动市属国有企业主业监管,已完成非主业资产清理整合154项,涉及资产规模16.67亿元,占总计划的74%。“十三五”末,青岛港集团、城投集团、国信集团、地铁集团、双星集团等企业资产规模大幅提升,较“十二五”末分别增长了2-12倍;青啤集团、海湾集团、澳柯玛控股集团、海发集团、国信集团效益大幅增长,较“十二五”末分别增长了2-15倍,拉动市属国有企业效益成倍增长。

  “十三五”时期,我市国有企业“服务城市建设、服务民生保障”的社会责任担当更加突出。建立市属企业全面参与全市15个攻势对接工作机制,以推进国有企业改革攻势为主体,实现与14个攻势的工作机制对接、目标任务对接、项目落实对接,将企业自身发展与全市发展大局紧密结合,助力全市经济社会高质量发展。特别是在新冠肺炎疫情期间,市属国有企业单位强化使命担当,积极落实为抗疫一线捐款、减免房租等帮扶措施,累计捐款近5000万元,减免房租超过9.5亿元,惠及承租企业、个体工商户、养老服务机构、民办幼儿园超过10000户。“十三五”末,市属国有企业完成我市重大基础设施等各类固定资产投资近2000亿元,完成青岛胶东国际机场建设、青龙高速(青岛段)和青岛机场高速(一期)两条高速公路建设任务,开通1号线北段、2号线、3号线、8号线北段、11号线、13号线等6条地铁线,实现246公里地铁运营,运营里程进入全国前十;完成各类脱贫攻坚任务投资近30亿元;承担供热面积达1.36亿平方米,综合供水能力达119.6万立方米/日、污水处理能力达130.6万立方米/日,较“十二五”末分别增长44.34%、17.14%、27.29%;优化调整公交线路238条,城市公共基础设施建设和综合保障能力显著提升。

  4.“大国资”体系建设实现新格局

  “十三五”时期,全面贯彻落实国务院国资委加快构建国资监管“大格局”部署,完成市属经营性国有资产统一监管工作,通过对各部门管理企业实行统一监管改革,新纳入市属企业统计口径的经营性国有资产总额达8081亿元。采取产权划转、改制退出、关闭注销、委托监管等方式,将涉及全市89个市直部门所属427户企业全部纳入统一监管。开展区(市)属经营性国有资产统一监管工作取得积极成效,区(市)、功能区国有企业资产总额突破1万亿元,达1.26万亿元,“十三五”末当年经营效益实现整体扭亏为盈,盈利达57.21亿元,取得历史性突破。建立包括市属生产服务类,金融文化类国有企业,以及12个区(市)、功能区的地方国资国有企业运行指标体系,市区两级所属企业资产总额达到3.80万亿元,主营业务收入7012亿元,利税总额998亿元。

  全力推进国有企业改革攻势助力“双招双引”工作,通过搭建驻青央企、省企与我市及区(市)政府交流沟通平台,推动企业与各级各类国企开展全方位、多领域、深层次对接合作,吸引央企、省企、外地国企投资项目落户我市,总户数达到830余家,资产总额达到8183亿元,主营业务收入5386.74亿元,利税总额491.44亿元,有力促进全市国有经济高质量发展。按照全域“大国资”全口径统计,截至“十三五”末,青岛市域国有经济企业(含驻青国企及区市国企)资产总额4.62万亿元,营业总收入1.24万亿元,利税总额1489.44亿元,为“十四五”高质量发展打下坚实基础。

  5.“党的领导”体制建设实现新增强

  坚持党的领导与完善公司治理融合统一,在组织架构上,全部将党建工作总体要求纳入公司章程,明确党组织在公司法人治理结构中的法定地位。把党的建设考核与企业领导班子综合考核、经营业绩考核衔接起来,加强“落实力”考评,压紧压实市属企业党委管党治党主体责任。在决策程序上,印发实施《关于青岛市市直企业重大问题决策党委前置研究讨论的指导意见》,推动党组织有机融入企业法人治理结构,切实发挥“把方向、管大局、保落实”的领导作用。市属企业职工总人数23.4万人,国有企业基层党组织建设不断加强,基层党组织应设已设率达100%,企业混改后100%成立基层党组织,全市国有企业党组织2000余个,党员3.4万余人,实现了党组织的全面覆盖和有效覆盖。在全国创新建立驻青国企党建研究会,央企、省企、外地国企会员达220家,组织开展活动40余次。

  (二)形势环境

  1.国内外环境

  “十四五”时期,世界百年未有之大变局进入加快演变期,国际环境日趋错综复杂。和平与发展仍然是时代主题,新一轮科技革命和产业变革深入发展,国际力量对比深刻调整,人类命运共同体理念日益成为国际社会的共识。国际形势的不稳定性不确定性明显增加,新冠肺炎疫情大流行影响广泛深远,经济全球化遭遇逆流,民粹主义、排外主义抬头,保护主义、单边主义、霸权主义对世界和平与发展构成威胁,国际经济、科技、文化、安全、政治等格局发生深刻变化。我国参与国际竞争和全球治理的环境更加复杂。随着世界政治经济力量对比的不断变化,全球产业面临新旧经济切换、产业格局重构、供应链重塑等高度不确定性因素,发达国家间以及发达国家和发展中国家间的矛盾愈演愈烈,主要经济体贸易摩擦不断反复。国际经济将继续保持弱势增长,对我国拓展国际经济发展空间和发展外向型经济,将带来更多的挑战和压力。国际产业发展和分工格局出现重大变革。西方国家通过产业政策吸引国际资本流向本国市场,同时国际保护主义抬头,我国面临着来自国际市场越来越大的竞争,对中国发展高端产业形成一定压力;中低收入国家在中低端制造形成的低成本比较优势对中国市场形成的替代压力,对中国产生的“挤出”效应不断加大。国际贸易的不确定性不稳定性增强。经济全球化遭遇逆流冲击,世界各国经济潜在增长率不断下降。为促进国际贸易而制定的各种规则,在贸易保护主义的思潮下被扭曲,国际贸易增速前景堪忧,未来低增速一时成为常态。全球债务水平持续攀高,新兴经济体金融市场风险加大,杠杆率的提高导致金融市场风险对实体经济的影响不断加大。世界经济未来发展挑战与机遇并存。区域全面经济伙伴关系协定(RCEP)的签署与中欧全面投资协定(CAI)谈判,为重构之中的国际经贸治理体系提供了一种更加包容和开放的新路径。我国要实现经济高质量发展,必须深刻认识错综复杂的国际环境带来的新矛盾新挑战,进一步增强机遇意识和风险意识,树立底线思维,准确识变、科学应变、主动求变,善于在危机中育先机、于变局中开新局,抓住机遇,应对挑战,趋利避害,奋勇前进。

  “十四五”时期,我国正在加快构建以国内大循环为主体、国内国际双循环相互促进的新发展格局,经济发展已由高速增长阶段转向高质量发展阶段。这是我国全面建成小康社会、实现第一个百年奋斗目标之后,乘势而上开启全面建设社会主义现代化国家新征程、向第二个百年奋斗目标进军的第一个五年,在我国发展历程中具有里程碑意义。全市国资系统必须深刻领会十九届五中全会统筹“两个大局”,围绕新发展阶段、新发展理念、新发展格局,牢牢把握国资国企的使命任务,坚持以人民为中心的高质量发展新阶段指导新发展思想,坚持“创新、协调、绿色、开放、共享”新发展理念,积极融入加快构建以国内大循环为主体、国内国际双循环相互促进的新发展格局,勇于担当经济、政治、社会三大责任,以企业高质量发展助力全市经济社会高质量发展。创新驱动发展战略和供给侧结构性改革为发展带来强劲动力,经济发展长期向好的基本面没有变,经济结构调整优化的前进态势没有变,新的经济增长动力正在加快形成,发展前景十分广阔。“十四五”时期,要素市场改革、资本市场改革、国有企业改革等一系列改革将会深层次加快推进,统筹区域协调发展,加强知识产权保护、强化公平竞争等改革措施会陆续深化实施,我国将实现更大范围、更高水平的市场开放,为企业“走出去”和“引进来”创造更多便利条件和盈利机会。中央和各地仍会释放更多的政策利好,支持鼓励企业加快转型升级和技术创新,提高市场竞争力和可持续发展能力。特别是国企改革三年行动深入实施,全面深化改革加快推进,企业市场化运营的体制机制更加健全,为企业改革发展创造良好制度支撑。面对新时期人民日益增长的美好生活需要和不平衡不充分的发展之间的矛盾,只有不断提高人民的获得感和幸福感,才能更好地推动我国社会与经济的持续健康发展。国有企业作为社会主义公有制经济的重要物质基础,需要不断提高国有企业共享发展的意识,更好地实现人民对美好生活向往的目标,让发展成果更多更公平惠及全体人民,并以此为重大历史使命。

  2.区域发展环境

  “十四五”时期, 青岛市面临的发展形势正在发生新的变化,经济社会发展面临新常态下的深度调整和转型攻坚。在区域竞争中,面临东南沿海城市、中西部省会城市群雄并起的发展格局。2020年,青岛在全国大城市GDP排第13位,在全国15个副省级城市排第8位,与排名后边的同类城市面临激烈竞争。青岛市传统制造业基础比较雄厚,但新兴产业发展与东部发达城市相比还有不小差距,产业转型升级压力大,在省内也面临部分产业尚未形成领头羊优势的挑战。在国际、国内两个市场配置资源的功能还有待提升,自主品牌产品、高新技术产品出口占全市货物出口总额的比重仍然较低,在全球供应链中的区位优势和枢纽地位还没有很好的利用和显现。

  中央先后赋予青岛建设中国-上海合作组织地方经贸合作示范区、中国(山东)自由贸易试验区青岛片区、融入黄河流域生态保护和高质量发展、打造“一带一路”国际合作新平台等国之重任,推动形成“东西双向互济、陆海内外联动”的开放格局。省委省政府要求青岛建设全球海洋中心城市、世界工业互联网之都,打造面向世界开放发展的桥头堡、济青烟国家科技成果转化示范区,牵头推进胶东经济圈一体化发展。一系列顶层重大战略的叠加,为青岛市加快高质量发展、推进高水平对外开放提供了历史机遇和发展平台。随着区域性国资国企综合改革试验等一系列国家级国有企业改革重大专项工程落地青岛,青岛市国有经济面临着重要的发展机遇。

  做好青岛市国有资本结构调整优化布局是全面深化青岛市国资国企改革的战略需要,是国资监管部门转变监管职能、以管资本为主加强国有资本监管的重要体现,更是国有企业谋求自身长远发展的内在需求。青岛与上海、深圳等地区在经济发展规模质量和战略布局方面存在的差距,需要市、区两级国有企业与央企、外地国企、民营企业、外资企业等各类所有制企业协同发展,未雨绸缪、勇为善为,加快优化布局结构调整步伐,实现有效转型升级,培育新的经济增长点,走出一条质量更高、效益更好、结构更优、核心竞争力更强的发展新路。

  二、指导原则与发展目标

  (一)指导思想

  以习近平新时代中国特色社会主义思想为指导,全面贯彻党的十九大和十九届二中、三中、四中、五中全会精神,深入贯彻习近平总书记对山东、对青岛工作的重要指示,全面落实党和国家、省委省政府、市委市政府对国资国企改革发展的要求,立足新发展阶段、贯彻新发展理念、构建新发展格局,充分发挥市场在资源配置中的决定性作用,更好发挥政府作用,以推动高质量发展为主题,以深化供给侧结构性改革为主线,以改革创新为根本动力,以满足人民日益增长的美好生活需要为根本目的,突出“服务城市发展、服务民生保障”两个服务战略导向,坚持正确改革方向,坚持问题导向,坚持有进有退、有所为有所不为,推进国有经济布局优化和结构调整,进一步聚焦智能化先进制造业、智慧化城市基础设施产业和现代经济体系金融服务业三大板块,抓重点、补短板、锻长板,调整存量结构,优化增量投向,充分发挥国有经济战略支撑作用,不断增强青岛市国有经济竞争力、创新力、控制力、影响力、抗风险能力,全面落实国有企业经济责任、政治责任、社会责任,为全市经济高质量发展作出贡献。

  (二)基本原则

  1.落实经济责任,坚持高质量发展目标方向。坚持质量第一、效益优先,推动青岛市国有资本更多向战略性新兴产业和基础设施、民生服务保障集聚,提升全市国有经济的产业支撑能力和民生保障能力,不断提高国有资本质量,放大国有资本功能,增强国有经济的控制力和抗风险能力,实现发展质量、结构、规模、速度、效益、安全相统一。

  2.落实政治责任,坚持市场化法治化改革原则。尊重市场经济规律和企业发展规律,更多利用市场化法治化手段和平台,推动青岛市国有资本合理流动和优化配置,推动国有经济和其他所有制经济共同协调发展,促进国有企业战略性重组和专业化整合,提升国有经济整体运行质量和效率。

  3.落实社会责任,坚持国资国企战略定位导向。突出服务城市发展、服务民生保障,坚持国有企业更好服务国家重大战略和青岛经济社会发展大局,坚持国有资本更多投向关系国计民生的重要领域,在服务于国家重大战略、区域重大战略、创新驱动发展战略中发挥引领和支撑作用。

  (三)发展目标

  “十四五”时期,推动国有资本和国有企业不断做强做优做大,经过5年努力,全市国资国企高质量发展迈上新台阶,国有资本战略布局和国有经济结构调整实现新优化,深化国有企业改革取得新突破,国资监管效能得到新提升,党的领导党的建设得到新加强。力争到“十四五”末,市域国有企业资产总额迈上8万亿元新台阶,营业收入突破2万亿元,利税总额突破2500亿元,分别为“十三五”末的1.7倍、1.6倍、1.7倍。其中:市属企业资产总额突破4.5万亿元,营业收入突破1.15万亿元,利税总额突破1500亿元,实现3项经济指标由“百千万亿”级向“千万亿”级目标新跨越;区属国有企业资产总额突破2万亿元,营业收入突破2000亿元,利税总额突破150亿元,实现3项经济指标由“十千万亿”级迈向“百千万亿”级目标新台阶;驻青国企资产总额突破1.5万亿元,营业收入突破6500亿元,利税总额突破850亿元,实现3项经济指标由“百千亿”级向“百千万亿”级目标迈进。

  国有资本战略布局和国有经济结构调整更加优化。国有企业产业结构明显改善,国有企业创新驱动发展能力显著增强,企业核心竞争力明显提高,抗风险能力进一步提升,服务大局能力进一步加强,发展质量、效益以及国际化经营水平大幅提升,在落实国家和省市创新驱动、转型升级、区域协调、绿色环保、供给侧结构性改革等战略部署,以及履行社会责任中的引领和表率作用充分发挥,对我市经济社会发展的支撑保障力更强,经济效益和社会效益更为显著,全市国有经济在公共服务领域的主体作用更加突出,对13个产业发展和产业链供应链安全的引领保障更加有力,智能化先进制造业、智慧化城市基础设施产业和现代经济体系金融服务业三大板块国有资本集中度大幅提高。

  国资监管体系更加成熟定型。推进国资监管方式转变,完善国有资本授权经营体制,实现从行政化管企业向市场化管资本为主转变,市场化法治化监管模式基本形成,监管制度进一步健全,国资监管信息化水平切实提高,依法监管持续强化。国资监管机构职能更加清晰,国资监管大格局、“一盘棋”加快推进,形成以管资本为主的国资监管体制和国有经济市场化资源配置机制。

  国有企业活力和效力明显提升。有效发挥国有资本投资运营公司在授权经营、结构调整、资本运营、激发所出资企业活力和服务实体经济等方面作用,基本形成国有资本投资运营公司、产业集团公司功能鲜明、主业突出、分工明确、协调发展的市属国有企业运行格局。力争培育5家左右全球布局、跨国经营,具有国际竞争力和品牌影响力的跨国集团;8家左右全国布局、海外发展、整体实力领先的企业集团;一批技术领先、品牌知名、引领产业升级的“专精特新”企业。努力培育一批中国500强企业集团,培育1-2家世界500强企业集团,打造一批世界一流的国际化品牌大企业,打造一批具有创新能力和国际竞争力的跨国公司,为全市现代化经济体系建设和高质量发展作出积极贡献。

  到2035年,形成定位清晰、布局合理、功能科学的国有经济体系并在经济社会发展中发挥战略引领和基础保障作用,公有制为主体、多种所有制经济共同发展的格局更加巩固。

  三、战略布局与结构调整

  (一)匹配城市发展战略

  按照匹配城市发展战略原则,推动全市国有企业在落实上级重大决策部署、推动全市经济高质量发展进程中发挥好经济功能、政治功能、社会功能、生态保护功能,充分发挥国有企业在全市培育发展战略性新兴产业中的引领带动作用,切实提高国有企业在城市基础设施建设中的支撑保障能力,推动建设现代化国际大都市取得新成果。

  1.打造世界工业互联网之都。推进新一代信息基础设施建设工程,提升物流基础设施现代化水平,重点聚焦5G、数据中心、物联网等具有战略性、全局性的基础建设项目,将公路智能化改造和充电桩布局等与民生直接相关的投资项目放在重要位置,超前布局新基建,建设更高水平智慧、数字城市。立足我市制造业基础与品牌优势,鼓励我市国有企业“上云用数赋智”,进一步与海尔卡奥斯工业互联网平台加强合作,发挥引领支撑作用,加速构建开放价值生态,形成智能化发展的新兴业态和应用模式,强化数据资源在社会治理、便民服务、公共安全、创新创业、产业发展等领域的赋能应用,加快提升产业数字化水平,推动我市国有企业在建设“世界工业互联网之都”中当好排头兵。

  2.服务城市基础设施建设。积极开展投资融资、产业培育和资本运作,以市区两级国有平台公司为主体,通过合资合作、股权划转等方式搭建协同资源整合开发平台,市场化推进区域内基础设施建设和土地资源开发,着力搭建匹配城市发展战略和提升城市综合价值的重大任务承载平台,以市场化方式积极投资城市基础设施建设,主动承担一系列我市重大基础设施项目投资建设任务。实施重大战略投资项目任务通知书制度,将市属企业承担的全市重大基础设施、历史城区保护更新等项目,列为重大战略投资项目,纳入企业负责人年度经营业绩考核,引导企业聚焦主业发展和产业结构战略性调整目标,加快投资建设进度,服务我市区域经济社会发展。

  3.保障城市民生公益服务。推动国有企业全面保障水电气暖行稳定供应,充分考虑城市规模、人口分布、需求特点等方面因素,科学配置供应能力,增强供给可靠性和稳定性。制定落实各项保障措施,维护水利、供水、供热、供气等重要基础设施安全,承建黄水东调承接等重大水源输配工程,全面完成市区供热“煤改气”,建设青岛天然气(LNG)接收站,加快天然气产业链向纵深发展,全力保障人民群众正常生活,加强城市安全保障。深化“公交都市”建设,提升公交、地铁等公共服务水平,完成新能源公交车辆更新,大力推进科学化、数字化管理和信息管理平台建设,推动公共服务数据互联共享;加快城市轨道交通网络建设,构筑网络化运营体系,加强城市公交、航空、港口、高铁、地铁、长途客运等交通运输方式的高效协同和智慧互联,构建以轨道交通为骨干、常规交通为主体、绿色安全和换乘高效的公共交通服务体系。

  4.建设全球海洋中心城市。加快发展现代海洋经济,积极推进国有资本布局海洋经济新领域,加快海洋产业特色化、高端化、集群化、智慧化发展,以发展海洋生物医药、海洋文化旅游、海洋化工与新材料、现代海洋养殖等海洋经济板块为基础,发挥市属企业技术、资金、产业等方面的优势,构建形成海洋科技孵化、涉海旅游服务、海洋产业金融、现代海洋生态等新型业务板块,实现海洋产业转型跨越,为促进山东建设海洋强省、我市建设全球海洋中心城市作出贡献。以项目为依托,拓展海洋经济发展新领域,积极承接海洋重大项目,加快海上综合试验场等重大科技基础设施建设,推动青岛海洋经济三产融合发展先导区落地,通过完善“科技+资本+产业”的海洋经济要素生态体系,推进现代海洋牧场项目建设。拓展在深远海养殖等领域合作,建设运营全球首艘十万吨级智慧渔业大型养殖工船并实现复制。深化我市国有企业与海洋科学与技术试点国家实验室、山东省海洋科学研究院、中国海洋大学等海洋科研院所合作,在海洋生物医药、苗种繁育、渔业养殖等领域实现互融共促。

  5.推进建设美丽青岛。协同推进国有企业高质量发展和生态环境高水平保护,将绿色发展理念融入全市国有企业发展全过程,加快企业发展方式绿色转型,大力发展绿色经济。推动企业加大绿色产品研发和生产,鼓励节能家电、新能源汽车等重点行业和重点产品推广利用。深化工业、公共交通、建筑等领域国有企业节能降耗,提高资源利用效率。统筹能源生产和消费企业,加快构建清洁低碳、安全高效的现代能源利用格局。引导涉水产业国有企业增强传统饮用水供水能力,发展海水淡化、固废处置等业务,拓展环境治理产业,推动有条件的国有企业参与海绵城市建设。支持国有企业参与全市低碳城市试点工作,减少二氧化碳排放,倡导绿色低碳发展,促进我市率先实现“碳达峰”“碳中和”。

  (二)重大产业布局

  加快新旧动能转换,坚持把发展国有经济着力点放在实体经济上,聚焦三大板块主责主业,整合优势要素资源,针对新一代信息技术、新能源新材料、医养健康、现代金融、现代物流、现代海洋、高端化工、高端装备等13条产业链,推进产业基础高级化、产业链现代化和产业集群化发展,突出数字化引领、撬动、赋能作用,构建由先进制造业和现代服务业支撑的、具有国际竞争力的现代产业体系。

  1.加快推进传统产业数字化转型升级。结合我市国有企业战略定位和主业发展,推动国资国企数字化转型,大力改造提升家电电子、啤酒饮料、化工橡胶等传统产业,做强优势产业集群。以现代信息技术对企业研发生产、内部管理和市场营销等流程进行全面升级,完成从传统的“制造能力”向“制造能力+数字化能力+服务能力”的转变。加快推进互联网、大数据、人工智能等现代信息技术与传统制造业的深度融合,实现创新驱动发展。推动高端化工、食品饮料、机械设备等企业,加快以数字化智能化技术改造生产装备、生产过程和生产服务的关键环节,实现生产设备上云,建成数字化车间,实现整体提质增效。

  2.积极发展战略性新兴产业。把战略性新兴产业作为全市国有经济增长新引擎,引导国有企业加快推动国有资本向新一代信息技术、大数据、人工智能、集成电路、传感器、新能源汽车、航空、新能源、医疗器械、节能环保、新材料等高科技新兴产业集中,培育壮大数字经济新动能,推动国有企业参与打造国家重要战略性新兴产业基地。加快发展“四新”经济,做大做强平台经济、共享经济,切实发挥国有资本投资运营公司平台功能,通过股权投资、基金投资等方式,前瞻布局数字经济基础设施和核心产业,搭建数字产业集成平台,支持鼓励具备产业基础和优势的企业加快数字化智能化项目建设,提升我市数字产业竞争力并形成领先优势。

  3.提升发展现代服务业。支持市属企业高效对接香港、上海等地现代服务业,积极参与打造北方服务业基地和国家级服务经济中心。鼓励有条件的国有企业大力发展高端化专业化的生产性服务业,围绕供应链管理推动物流、制造、商贸等协同发展,促进先进制造业与现代服务业融合发展。加快发展科技服务业,推动市属企业融入全市现代金融服务生态,加快服务业数字化、标准化、品牌化发展,推动产业数字金融与工业互联网深度融合,加快发展供应链金融。支持市属企业参与财富管理金融综合改革试验区建设,深化金融科技应用。支持地方法人金融机构做强做优,完善现代金融治理体系。大力发展高品质多样化的生活性服务业,深化文化体制改革,加强现代文化市场体系建设,健全出精品、出人才、出效益的体制机制。培育壮大时尚文化产业载体,发展“文化+”和“互联网+”新产业数字化战略,扩大优质时尚文化产品供给。在推动文化和旅游、体育融合发展,打造国际滨海旅游目的地、国际时尚购物之都、医养健康胜地、世界电影之都中作出国资国企贡献。

  4.强化产业链供应链基础支撑能力。提升产业链安全水平,加快提升我市国有企业长板产业新优势、加大产业链补短板力度,鼓励支持国有龙头企业带动产业链上下游、大中小企业协同融合创新发展。统筹产运销储,打通供应链、协同上下游,保持产业链供应链的稳定性和竞争力,增强产业链的可替代能力和安全水平。推动我市国有企业在提升产业链供应链水平上发挥引领作用,加快产业链供应链延伸整合,围绕产业链、价值链、创新链,推动我市国有企业加快上下游产业链垂直整合、同类业务专业化横向整合,结合产业基础和产业导向,积极向产业链上下游、价值链中高端延伸和转移,构建以国有资本为产业链核心环节、其他所有制企业为产业链上下游共同发展的生态体系,引领带动产业发展水平整体提升。

  (三)重点区域布局

  科学衡量我市国有企业整体经济体量、发展基础、区位优势,加快推进重大基础设施、新型基础设施、重大产业项目建设,促进区域协调发展,打造一个新的区域增长极,做强做优做大我市国有经济,充分发挥国有企业在胶东经济圈核心城市的引领作用。

  1.重点推进国家级战略功能区建设。支持市属企业参与各区(市)重点功能园区产城融合建设和基础设施配套建设。推动我市国有企业发挥基础设施建设平台和资本运作平台功能,采取多种方式,积极参与中国-上海合作组织地方经贸合作示范区、中国(山东)自由贸易试验区青岛片区等国家级功能区开发建设与发展,承担重大区域的重大创新、重大产业、重大基础设施和重大保障项目建设任务,以高质量投资开发和保障服务推动区域高质量建设发展。支持企业结合主业、战略资源优势,遵循“市场化、法治化”原则,集聚人才、产业、资本、市场等要素,围绕区域规划和产业布局、政策优势,创新园区开发建设运营模式,助力园区、项目开发建设,推动功能区产城融合发展。引导企业在区域高起点布局新产业、新业态,加强区内外企业互动,在提升功能区的影响力、带动力、辐射力等方面发挥国有企业主力军作用。

  2.稳妥有序推进国际化布局。支持市属企业稳妥推进国际化布局,利用国内外两个市场两种资源,开展跨国经营,推进跨境工程项目投资与建设;依法依规开展境外投资业务,加强与世界500强企业开展国际交流合作,重点支持市属企业并购境外优质创新资源,鼓励设立海外并购回归产业园和海外品牌本土生产基地,加速海外研发成果本土转化落地。

  提高企业国际化发展水平,持续推进市属企业跨境人民币结算工作,指导市属企业积极融入“一带一路”建设,主动对接欧美等发达经济体市场主体,借助区域全面经济伙伴关系协定(RCEP)签署、中欧全面投资协定(CAI)谈判的机遇,深化企业间经贸合作,进一步释放开放发展潜力。支持市属企业依托中国-上海合作组织地方经贸合作示范区、中国(山东)自由贸易试验区青岛片区政策优势市场化配置资源,积极开拓境外市场。加强与央企合作,共建上合“一带一路”央企“国际客厅”,打造“一带一路”国际合作新平台,为高质量推进“一带一路”建设贡献青岛国企力量。“十四五”末,市属企业总体外贸规模力争突破500亿元人民币,利用外资规模力争突破50亿元人民币,跨境人民币结算规模实现新突破。

  (四)突出主业发展

  1.聚焦主责主业。围绕服务国家重大战略和区域发展战略,引导我市国有企业进一步明晰主业发展目标和重点,推动技术、人才、资金等各类资源向主业集中,做强做实做精主业。推进资源向具有主责主业优势的企业集中,做强做优做大龙头主导型企业,在畅通产业循环、市场循环、经济社会循环等方面发挥引领带动作用。建立企业主业监管工作机制,完善涵盖事前、事中和事后全流程的投资管理工作体系,从投向、程序、回报、风险等方面划定企业投资“红线”。

  2.规范企业投资行为。严控非主业投资,严格执行投资项目负面清单制度,对负面清单中的禁止类投资项目,明确要求企业不得投资,对特别监管类投资项目,按国资监管规定严格审核把关。规范市属企业境外投资行为,实行境外投资分类管理审核制度,对投资类国有企业境外投资项目实施严格规范;竞争类企业按照市场布局、产能需要,稳妥开展境外投资。指导推动市属企业进一步压缩管理层级,梳理不具备竞争优势、缺乏发展潜力的非主营业务(企业)和低效无效资产项目,明确标准、列出清单,完成非主营业务清理工作。

  (五)推进强企发展

  1.做大投资运营公司。结合国有资本投资运营公司改革试点,推动市属国有企业分类分层深化混改的同时,按照功能定位一致、持股相对集中、有利于发挥协同效应的原则,实施专业化、市场化、平台化的资本运作管理,匹配城市产业发展战略,优化国有资本重点投向,促进国有资本合理流动,提高国有资本配置和运营效率。

  2.做强实体经济企业。立足市属企业工业制造业基础与龙头企业优势,把发展实体经济作为“十四五”国有经济发展的着力点,通过资本注入、资源整合、平台赋能、转型升级、对标提升等方式,做强实体企业,实现高质量发展。推动市属企业开展对标世界一流企业管理提升行动,实施国际化经营跨越发展“星海计划”、价值倍增计划,以“世界一流、国际标准、深化提升、走在前列”为导向,全面提高竞争类市属企业综合竞争实力。支持市属企业用好海尔卡奥斯工业互联网平台,通过资源、模式、生态的赋能,推动产业升级和跨界创新。

  3.做实功能保障类企业。实施功能保障类企业城市基本服务保障能力提升计划,统筹协同推进功能保障类企业符合条件的子公司实施混合所有制和股权多元化改革,以市场化思维推进体制机制改革,增强资本运作能力,提升保障城市发展和服务民生的水平和能力。

  4.做好金融文化类企业。实施金融文化类企业质量效益提升计划, 增强核心竞争力,实现社会效益和经济效益双提升。

  5.做优上市公众公司。围绕国有资本布局优化调整,持续推进市属企业资源资产化、资产资本化、资本证券化,促进实体产业与资本运作协同创新发展。科学有效、稳妥有序推动国有企业改制上市,建设公众公司,力争“十四五”末资产证券化率超过60%。

  做强做优做大现有国有控股上市公司平台,支持上市公司通过增发、配股、发行债券等多种方式开展再融资,促进产业、产品向高端高质高效方向发展,加快产业转型升级,培育产业发展新动能。支持上市公司通过增资扩股、股权置换、产权转让、优先股等多种途径,积极引入协同效应强的战略投资者,优化上市公司股权结构,提升资本配置效率和抗风险能力,提高上市公司质量。建立包括重点推动、积极培育、资源储备三个层级的上市企业梯队,全面对接境内外资本市场,重点培育健康饮品、污水处理、海水淡化、新能源等板块上市。

  加强上市公司市值管理,明确市值管理组织架构、运营机制及风险防控机制等,对标行业领先的上市公司,坚持主业发展为本,强化资本运作,实现市值与公司内在价值的动态均衡。支持符合条件的上市公司在依法合规的前提下,通过股票期权、限制性股票、股票增值权、虚拟股票、业绩股股票等形式实施股权激励,激发上市公司转型升级、跨越发展的内生动力。力争“十四五”末,国有上市公司从“十三五”末的18户增加到30户左右,上市公司总市值实现大幅提升。

  (六)深化央地合作

  1.融入国有资本“三级规划体系”。统筹研究全国国有资本布局与结构战略性调整“十四五”规划、中央企业“十四五”规划,掌握全国国有资本布局顶层设计和中央企业重点项目投向,结合青岛市资源禀赋和发展优势,打破区域壁垒、行业壁垒,整合中央企业和市属企业的资源力量,在更大范围、更深层次推动国有资本合理流动、优化配置,形成市域国有资本横向差异发展、纵向分工协作的发展新局面。

  2.强化以商招商、以资引资企业化对接机制。做优市属企业专业化招商公司,面向世界500强企业、中央企业和跨国企业开展以商招商,聚焦新一代信息技术、新能源新材料、医养健康、现代金融、现代海洋等产业链延链、补链、强链,助推我市产业集群化、链条化发展。坚持市场化、专业化原则,发挥好国有资本股权制投资基金在撬动社会资本、导入优质项目等方面的积极作用,通过母子基金的方式打造国有资本市场化基金群,以资引资,推动更多优质资源要素向我市国有经济重要行业、关键领域、优质企业集中,做强做优做大国有资本。发挥驻青国企党建研究会作用,以党建为纽带,建设面向驻青国企的“双招双引”、混改招商合作平台,促成更多项目在青岛落地。

  3.打造央地合作新格局。进一步强化上合央企国际客厅、央企青岛行等央地合作平台建设,对接跨国公司领导人青岛峰会、全球(青岛)创投风投大会、上海合作组织地方经贸合作青岛论坛暨上海合作组织国际投资贸易博览会、中欧企业家峰会青岛论坛等重大活动,围绕我市“十四五”发展重点领域、重点产业、重点项目,聚焦集成电路、智能家电、轨道交通装备、机器人、智慧海洋物联网等产业链, 建立现代产业定向招商项目库,实施现代产业精准招商,持续深化中央企业与我市全方位、多领域、深层次的合作,形成技术、信息、人才、资金等不同要素之间的互动互容互促,实现价值倍增效应,力争央地合作“青岛模式”再上新台阶。

  (七)纵深推进“一盘棋”大格局

  1.统筹“大国资”企业运营指标体系。充分运用好覆盖全部生产服务类、金融文化类市属企业和区(市)国有企业的“大国资”全口径企业运营体系,常态化统计包括驻青央企、外地国企在内的全市国有经济“大口径”数据。强化全市各级各类国有企业改革政策统筹协调,形成机构职能相互贯通、法规制度协同一致、行权履职规范统一、改革发展统筹有序、系统合力明显增强的国资监管大格局。

  2.落实企业经营性国有资产集中统一监管。将生产服务类、金融文化类市属企业全部纳入全市国资国企改革发展总体框架。深化市直部门(单位)经营性国有资产统一监管,推动“事转企”后的企业纳入统一监管体系,金融文化类经营性国有资产由财政部门按规定落实监管职责,非金融文化类经营性国有资产纳入国资部门监管体系。完成企业经营性国有资产集中统一监管改革任务,形成全市国有资产统一监管工作格局。

  3.深化金融文化类国有企业改革。聚焦服务实体经济、防控金融风险、深化金融改革三大基本任务,不断完善国有金融资本管理体制机制,扎实推进国有金融企业改革,促进国有金融资本规模持续扩大、配置效率不断提升;充分体现文化特殊性原则,完善有文化特色的现代企业制度,调整优化国有文化资本布局结构,全面推进文化领域重大项目改革,探索国有文化企业与旅游企业融合发展模式,实现社会效益最大化、经济效益最优化。

  4.优化区(市)国企运营发展模式。加强对区(市)国资监管的指导监督,进一步落实国资监管责任主体,完善区(市)国资监管制度体系,夯实国有资产管理基础,实现国有资产监管制度的统一、规范和全覆盖,不断提升区(市)国企资产质量和效益水平。推进区(市)国企改革重组, 加快形成适应市场竞争要求的管理体制和经营机制,发挥国有经济在区域经济社会发展中的引领、带动和支撑作用。推动区(市)国企建立完善效益质量为导向的市场化考核机制,发挥考核的监管功能和激励约束作用,引导企业把效益放在首位,实现高质量发展。加强区(市)国企风险防范,围绕增强企业“造血”功能,进一步理顺国资国企监管体制,加快推进区(市)国企向公司化、实体化、市场化转型发展。推动市属企业到区(市)进行投资兴业,与区(市)国企充分开展对接合作,市场化整合资源,共同实现高质量发展。

  四、深化改革与创新发展

  (一)国资国企领域重大改革任务

  1.扎实开展区域性国资国企综合改革试验。落实《青岛区域性国资国企综合改革试验实施方案》,以国有企业家队伍建设为主题,以全面落实习近平总书记对国有企业领导人员提出的“对党忠诚、勇于创新、治企有方、兴企有为、清正廉洁”的20字标准要求为主线,在体制机制层面创新探索“坚持政治标准、依法规范治理、培育企业家精神、落实物质利益原则、完善体制机制保障”五个方面独具地方特色的国有企业家队伍建设模式,全面激发企业家干事创业的内生动力,以人为核心要素驱动国有企业加速成为真正的市场竞争主体。统筹实施综改试验,将市域各级各类国有企业均纳入综改政策范围,加强改革系统集成,增强协同效应,放大试验成效,在全国形成可复制可推广的经验。

  2.全面完成国企改革三年行动各项任务。深化推进国有企业改革攻势,深入组织实施四大攻坚行动,全面落实国企改革三年行动各项任务,努力增强国有经济竞争力、创新力、控制力、影响力、抗风险能力,不断做强做优做大国有资本和国有企业。实施“强企发展”攻坚行动,加强国有企业党的领导和党的建设,完善中国特色现代企业制度;实施“开放创新”攻坚行动,积极稳妥深化混合所有制改革;实施“依法监管”攻坚行动,加快国有资本授权经营体制改革,形成以管资本为主的国资监管机制;实施“稳增提质”攻坚行动,推进国有经济布局优化和结构调整。

  3.加快推进国家和省级国企改革专项工程。指导列入国家“双百行动”企业制定完善个性化、差异化综合改革方案,聚焦治理机制、用人机制、激励机制实施更深层次改革,推动“双百企业”在混合所有制改革、全面建立市场化经营机制等方面率先突破,着力提升企业活力和效率。推进落实我市入选“百户科技型企业深化市场化改革提升自主创新能力专项行动”的试点企业实施方案,进一步深化“科改示范”企业市场化改革,重点在完善公司治理、市场化选人用人、强化激励约束、激发科技创新动能等方面进行探索创新突破,探索推动符合条件的试点企业建立超额利润分享机制,打造一批国有科技型企业改革样板和自主创新尖兵。稳妥推进国家发改委、国务院国资委混改试点的市属企业全面落实试点工作;推动“山东现代企业制度示范工程”企业在健全法人治理结构、完善现代企业制度等方面取得成效。同时,力争培育更多企业列入国家和省各类国企改革试点专项工程。

  4.持续深化国有资本投资运营公司改革试点。调整优化国有资本投资运营公司总部职能定位和管控模式,有效发挥其在授权经营、结构调整、资本运营、激发所出资企业活力和服务实体经济等方面的作用,基本形成国有资本投资运营公司、产业集团公司功能鲜明、分工明确、协调发展的市属企业运行格局。紧紧围绕国有资本市场化运营平台、国企混改调整重组平台和匹配城市战略资源整合平台的功能定位,切实发挥好国有资本投资运营公司的国有资本功能放大作用和资源配置引导作用,促进国有资本合理流动,优化国有资本投向,推动国有资本向重点行业、关键领域和优势企业集中,提高国有资本配置和运营效率。

  (二)健全中国特色现代企业制度

  1.加强党对国有企业的全面领导。建立实施“第一议题”制度,推动学懂弄通做实习近平新时代中国特色社会主义思想走深走实,推进“不忘初心、牢记使命”主题教育常态化制度化。贯彻落实《党委(党组)落实全面从严治党主体责任规定》,推动企业党委全面从严治党主体责任、党委书记第一责任人责任和纪委(派驻纪检监察组)监督责任贯通联动、一体落实,逐层压紧压实企业党组织管党治党主体责任。落实《中国共产党国有企业基层组织工作条例(试行)》,加强对党务工作者的教育培训,推动党建工作与企业生产经营深度融合。加强混合所有制企业党建工作,研究制定加强市属国有企业混合所有制企业党建工作的指导意见。围绕落实国有企业经济责任、政治责任、社会责任,开展党建工作责任制考核,推动党建责任制融入生产经营责任制统领联动。深入开展党史学习教育,组织做好党建品牌培树、“两优一先”评选等活动,发挥好党员先锋模范作用和基层党组织战斗堡垒作用。

  2.规范现代企业法人治理结构。指导国有企业健全完善党委会、董事会、监事会、经理层议事规则,厘清各治理主体权责边界,建立权责法定、权责透明、协调运转、有效制衡的公司治理机制。完善国有企业“三重一大”决策制度,明确“三重一大”事项权责划分要求,依法落实国有企业党委把方向、管大局、保落实,董事会定战略、作决策、防风险,经理层谋经营、抓落实、强管理,实现加强党的领导与完善公司治理深度融合统一。全面落实“两个一以贯之”,贯彻实施企业重大事项决策党委前置研究讨论程序,推动国有企业集团和重要子企业研究制定党组织前置研究讨论重大决策事项清单,完善党委在决策、执行、监督各环节的权责边界和工作方式,将党的领导融入公司治理各环节。完善董事会建设,依法落实董事会各项职权,保障经理层依法履职。加强外部董事队伍建设,拓宽外部董事来源渠道,实现外部董事原则上占多数要求。规范混改企业和股权多元化企业履行出资人职责方式方法,依据股权关系,依法依规向所出资企业提名董事人选,通过董事依法依规履职体现出资人意志。建立健全职工(代表)大会、厂务公开、职工董事、职工监事等民主管理制度,对涉及员工切身利益的问题按规定经职工(代表)大会通过。

  3.深化国企三项制度改革。深化市属国有企业劳动、人事、分配三项制度改革,全面建立灵活高效的市场化经营机制。全面推行经理层成员任期制和契约化管理,以国有资本投资运营公司为试点率先试行“契约化”管理模式,优先支持竞争类、功能类市属企业子企业,按照市场化选聘、契约化管理、差异化薪酬、市场化退出原则建立职业经理人制度。全面推行市场化用工制度,强化企业引进人才的主体地位,建立完善符合市场经济规律、具有国有企业特点的市场化用工社会招聘制度,大力推行员工公开招聘、竞争上岗、末等调整和不胜任退出等制度。健全国有企业收入分配政策体系。完善市场化薪酬分配机制,调整优化工资总额管理方式,推进符合条件的市属企业工资总额备案制管理落实到位,规范有序实施周期预算管理;深化企业内部分配制度改革,健全按业绩贡献决定薪酬的分配机制,实行全员绩效考核;强化业绩考核与激励水平的“双对标”,灵活开展多种方式的中长期激励,按照风险共担、利益共享原则引入跟投机制,以价值创造为导向,聚集关键岗位核心人才,建立超额利润分享试点工作机制,实现激励与约束相统一。

  4.依法强化国企监督工作机制。强化企业独立法人地位,健全以企业章程为基础的国有企业内部制度体系。加强企业内部监督体系建设,持续完善市属企业信息公开制度,实现信息公开全覆盖。加强对制度执行的监督检查,加大对企业关键岗位、重要人员特别是企业主要负责人的监督力度,强化对权力集中、资金密集、资源富集、资产聚集的重点部门的监督。

  (三)以管资本为主转变国资监管职能

  1.深化国资监管职能转变。坚持以管资本为主,大力推进监管理念、监管重点、监管方式、监管导向等多方位转变。围绕管好资本布局、规范资本运作、提高资本回报、维护资本安全四个重点,规范国资监管机构分类权责,强化资本纽带关系,依法落实出资人有限权责。动态调整优化国资监管机构监管权力和责任清单,全面实行清单管理,厘清职责边界,规范行权履职,提高依法监管效能。通过转职能、转机制,深入推进“三管”(管人、管事、管资产)向“两管一防范”(管住产权、管好收益、防范风险)转变,完善市场化管资本的法治化监管模式。

  2.完善出资人监督方式。坚持法治化监管,研究探索国有企业出资人专职监事委派制度,把住关键关口,依法依规依程序,重点加强对我市国有企业主业、改革重点领域、国有资本运营重要环节的监督。适应企业混改后所有制格局变化,研究探索有别于国有独资企业管理方式的股权制出资人监管模式。推进出资人监管与纪检监察监督、巡察监督、审计监督、社会监督等统筹衔接,实现各类监督有机贯通、相互协调,提高监督效能。严格责任追究,全面建立覆盖全市各级国资监管机构及国有企业的违规经营投资责任追究工作体系和工作机制。落实国有企业“三个区分开来”要求,坚持公私分明、功过厘清,制定尽职合规免责事项清单。

  3.统筹管资本要求改进考核评价体系。对不同功能定位、行业领域、发展阶段的企业实行差异化分类考核,突出“两利四率”指标,即净利润、利润总额,营业收入利润率、资产负债率、研发投入强度、全员劳动生产率,引导企业加快推进高质量发展,进一步提高经营效益和运营效率。统筹考虑市属企业承担的经济责任、政治责任、社会责任,探索推进对符合条件的市属企业不同类别业务实行分类核算、分类考核。完善考核目标调整机制,强化行业对标,动态调整考核指标权重,增强业绩考核的精准度和有效性,引导企业找差距、补短板、锻长板。

  4.提高大数据专业化监管能力。促进监管业务和信息化深度融合,发挥大数据在国资监管中的基础性作用,围绕“建好、接好、用好”青岛市国资大数据在线监管系统,加快构建覆盖各市属企业、各区(市)国资监管机构,网络通、数据通、业务通的“三通两覆盖”国资监管信息化体系,逐步形成“横向到边、纵向到底、上下联动”的信息化监管格局,以信息化助力国资监管方式转变和履职能力提升,努力推动国资监管向数字监管、智慧监管转变。

  5.完善国有资本收益市场化运作机制。发挥国有资本经营预算在提升国有企业自主创新能力中的引导功能,按照市场化思维分配预算资金,提高资金使用效率,重点支持国有企业科技创新项目,通过国有资本股权制投资基金拓宽社会资本参与市属企业混合所有制改革和创新投资合作的渠道,支持国有及国有控股企业围绕产业链上下游等开展并购重组,促进产业发展和产业龙头企业做强做优做大。

  (四)积极稳妥深化混合所有制改革

  1.正确把握混合所有制改革方向。按照“完善治理、强化激励、突出主业、提高效率”的要求,因地施策、因业施策、因企施策,宜独则独、宜控则控、宜参则参,不搞“拉郎配”,不搞全覆盖,不设时间表,积极稳妥深化混合所有制改革,支持国有企业、民营企业及其他各类所有制企业取长补短、相互促进、共同发展。

  2.分类分层推动混合所有制改革。分类确定市属企业混改目标定位,除国有资本投资运营改革试点公司按规定保持国有独资体制外,其他市属企业按照市场化方向分类分层推进混合所有制改革或股权多元化改革。商业竞争类企业以转换机制增强活力为目标积极推进混合所有制改革;投资功能类企业以引进战略投资者整合资源增强协同效应为目标稳妥推进混合所有制改革;服务保障类企业以提升保障能力为目标,规范有序实施股权多元化改革。

  3.依法规范混改企业法人治理结构。根据不同企业功能定位,合理设计混改企业股权结构,通过混改积极引入高匹配度、高认同感、高协同性的战略投资者。拓宽社会资本参与混合所有制改革的渠道,支持竞争类企业引入非国有资本的持股比例超过三分之一,引导各类战略投资者积极参与公司治理。大力推动国有企业改制上市,提高国有控股上市公司规范运作水平。依法稳慎开展混合所有制企业骨干员工持股,严格履行审核程序,规范操作流程,严格资产评估,明确定价机制,建立健全股权流转和退出机制。

  4.深度转换混改企业经营机制。坚持“以混促改”目标导向,建立完善“国有体制、市场机制”的发展模式,促进混合所有制企业深度转换经营机制。依法制定企业章程,切实维护各方股东权利,规范落实股东会、董事会各项法定权利,依法落实企业的法人财产权。创新混合所有制企业国有股权管理,支持市属企业对国有股权比例低于50%且其他所有制股东能够有效参与公司治理的国有相对控股混合所有制企业,根据法律法规和公司章程实施更加市场化的差异化管控。

  (五)全面实施企业创新驱动发展战略

  坚持创新在全市国有企业发展大局中的核心地位,坚持打造国有企业科技创新“硬实力”与提升管理创新“软实力”双轮驱动,发挥好重大创新平台作用、企业主体作用和创新生态体系作用,提高创新发展策源能力,推动产业链、资金链、人才链、技术链“四链合一”,激发国有企业创意创新创造创业活力。

  1.增强企业自主创新实力。瞄准制约企业科技创新的痛点难点问题,推动国有企业加大研发投入,提升自主创新能力,加快科技成果转化,以科技创新催生新发展动能。持续推进国有企业充分利用技术改造政策,采用先进适用的技术对现有设施、生产工艺进行升级改造,切实改善薄弱环节,淘汰落后产能。支持市属国有企业技术创新,通过安排一定比例国有资本预算资金设立投资基金,引入社会资本提高创新链整体效能,专项支持企业开展科技创新、加强关键技术攻关,增强企业发展活力和市场竞争力。激励企业加大研发投入,建立完善国有企业研发投入刚性增长机制和国有企业研发考核机制。健全鼓励国有企业研发的考核制度,提升研发投入考核指标权重,健全研发投入的效益加回机制,加大科技创新的奖励加分力度,推动国有企业研发投入强度稳步增长,确保国有工业企业研发支出年增长率明显超过全国平均水平。到“十四五”末,制造类企业研发投入强度均不低于3%,重点企业力争达到5%。鼓励有条件的企业,尤其是国有资本投资运营公司试点企业,围绕国家和省市产业部署,大力培育发展战略性新兴产业,加大对工业互联网、新一代信息技术、生物医药、智能制造装备、新能源、新材料、现代海洋等前瞻性战略性产业投入力度,积极担当全市科技成果产业化的主力军。以强化创新激励为突破口,用足用好科技人才激励政策,完善科研人员职务发明成果权益分享机制,充分释放科技人才创新创造活力。通过自主创新,培育行业领军、独角兽、瞪羚、专精特新企业等,形成大企业引领、大中小企业融通创新格局。

  2.完善企业主体创新体系。破除制约企业创新的体制机制障碍,整合市属国有企业内部研发机构和创新资源,组建企业创新研究院等新型研发机构和各类实验室、工程技术研发中心等科技创新平台,积极申报国家和省市科技计划项目,系统推进国家企业创新中心、国家工程技术研究中心、国家级工业设计中心等申报与建设工作。加强高水平研发平台建设力度,引导企业提升创新能力,完善以企业为主体的创新体系,持续提升科技引领能力,形成技术储备和技术迭代能力,推动科研资源进一步聚焦重点领域、重点项目、重点企业。加强基础研究和原始创新,逐步形成前沿技术、应用基础、技术开发与转化相配套的梯次研发体系。推动市属国有企业积极参与全市大科学计划、大科学工程,助力我市创新型城市建设。

  3.对标世界一流推进企业管理创新。推动国有企业以对标世界一流管理提升行动为切入点,以加强管理体系和管理能力建设为主线,坚持突出重点、统筹推进、因企施策,加强战略管理,提升战略引领能力;加强组织管理,提升科学管控能力;加强运营管理,提升精益运营能力;加强财务管理,提升价值创造能力;加强风险管理,提升合规经营能力;加强人力资源管理,提升科学选人用人能力;加强信息化管理,提升系统集成能力;加强知识产权管理,提升科技成果转化能力等。通过对标世界一流企业,集中力量推进管理体系和管理能力建设,持续推进企业管理创新,不断调整优化商业模式,综合提升国有企业经营管理水平。

  4.协同优化企业创新创业生态。提高协同创新水平,建立以企业为主体、市场为导向、“政产学研金服用”深度融合的协同创新体系,鼓励市属企业牵头共建联合实验室、组建创新联合体,加强共性技术平台建设,承担科技重大专项和重点研发计划项目,促进国有企业与各类所有制企业、大中小企业等产业链上下游整体发展、协同创新,加快创新成果产业化、市场化。支持“院士创新特区”建设,发挥国际院士港集聚全球创新要素资源的作用。加强市属企业与同行业技术领先的央企、知名民企、跨国公司合作交流,借鉴先进技术理念提升科技创新能力。搭建市属企业与中央企业的协同创新平台,促进相互整合发展,联合上下游企业和高校、科研院所等构建一批产业技术创新联盟,围绕产业链构建创新链,推动跨领域跨行业协同创新突破。用好国际创新资源,稳步建立海外研发机构,加快布局重大创新载体,以科技创新引领城市跨越式发展。

  (六)落实重大项目安排

  1.推动企业积极承担城市发展战略重大项目。引导推动国有企业主动融入全市经济社会发展规划和产业布局,努力成为市委市政府重大部署、重大项目的承担者和参与者,推动企业积极承担城市发展战略产业和基础设施重大项目,切实发挥好引领城市发展排头兵作用。推动国有企业紧密结合国有资本功能布局,围绕我市推进供给侧结构性改革、建立具有全球竞争力产业新体系、构建区域协调发展和开发型的经济新格局等规划导向,谋划和承接一批影响区域经济发展大局的重点项目,发挥国企在结构优化调整中的引领带动作用。

  加快推进省市规划已明确的重大工程和基础设施建设,推动国有企业在重大基础设施、重要资源以及公共服务等关系国计民生、匹配城市发展战略的重要行业和相关领域,组织实施一批重大项目。以大项目建设为抓手,寻求市属企业与区(市)合作共赢发展的结合点,战略性整合技术、品牌、人才、管理、资金、土地等相关资源要素,增强国有企业核心资源掌控能力,为我市国有企业“十四五”期间快速发展打下基础。

  2.强化项目建设促进投资质量和效益双提升。围绕全市国有资本布局发展规划,研究谋划一批重点项目,健全重点项目储备库,强化项目建设全过程管理,提高项目建设的协调服务水平。强化重大投资项目实施过程管理和绩效评价,遵循目标导向、注重实效的原则,强化资金使用部门和单位的绩效管理主体责任,对实施国家战略的重大投资项目进行全过程绩效管理,提升投资质量和投资效益。

  3.推动央地国企重大项目落地实施。“十四五”期间,推动国有企业聚焦服务城市能级提升,增强城市核心竞争力,坚持把发展着力点放在实体经济上,加快推进产业基础高级化和产业链现代化,重点瞄准城市基础设施、城市公共服务业和全市规划13条产业链,突出目标导向,围绕延链、补链、强链,优化国有经济布局结构,积极引导企业培育自主创新能力和核心竞争力,重点推进市区两级国企总投资超过一万亿元总计200余个大项目建设,为我市经济社会高质量发展做出国企贡献。

  基础设施重点项目

  ◆胶州湾第二隧道工程、胶东国际机场一二期工程、地铁轨道交通二三期工程、青岛液化天然气接收站工程、青岛市胶州湾海底天然气管线工程、黄水东调东支线至仙家寨水厂输水管道工程、青岛市黄水东调承接工程、麦岛水质净化厂工程、安顺路打通工程、辽阳西路快速路工程、海尔路-银川路立交工程等重点项目

  高端制造业重点项目

  ◆3×7.5万吨/年甘油法环氧氯丙烷项目、2×15万吨/年环氧树脂项目、30万吨/年高端ABS树脂项目、24万吨/年高端聚碳酸酯用双酚A项目、华通联东·青岛临空国际制造港项目、绿色智能矿山机器人项目、废旧橡胶绿色生态循环利用项目、海信(山东)家电产业园二期项目、高端光模块研发及产业化项目、青岛新能源汽车基地项目、高端医疗器械产业园项目等重点项目

  现代服务业项目

  ◆红岛会展综合开发项目、颐乐养生谷项目、国信金融牌照增资项目、海发集团供应链金融服务项目、国有资本股权制投资基金股权投资项目、出版集团文化空间建设项目、旅游集团官鹅沟大景区投资项目、地铁置业经营与开发项目、轮渡改造项目、啤酒小镇项目、每日优鲜项目、青岛航空产业园项目等重点项目

  战略性新兴产业项目

  ◆集成电路项目、光伏发电平台项目、人工智能产业聚集区项目、海洋经济三产融合发展先导区项目、建筑工程工业互联网平台项目、中国(青岛)智能视听产业基地项目、柔宇科技项目、新河规模化海水淡化项目、深远海养殖工船项目、城市轨道交通质量技术集成服务项目、青岛海上综合试验场项目等重点项目

  (七)加强重大风险防范

  1.完善全面风险管理体系。推动国有企业健全全面风险管控体系,加强企业重大风险管控、效能监察和过程监督,从实际出发开展财务、审计、法律、纪检监察等工作联动,有步骤、分阶段地推动全面风险管理体系建设,根据外部环境变化和企业发展要求,不断对风险管理体系进行调整完善。

  推动国有企业全面加强合规管理,加快提升依法合规经营管理水平,着力打造法治国企,有效防控合规风险,保障企业持续稳定健康发展。推动企业建立健全以风险管理为导向,以合规管理监督为重点,建立健全严格、规范、全面、有效的内控体系,强化内控体系执行,聚焦关键业务、重点领域、运营重要环节等,加强重要岗位授权管理和权利制衡,健全风险管理评价考核机制,确保企业依法合规经营,有效防范合规风险。

  2.加强重点领域风险防控。强化国有企业风险防范意识,提高风险防范抵御能力,加强重点领域风险防控,抓好各类风险监测预警、识别评估和研判处置,坚决守住不发生重大风险的底线。认真贯彻“三重一大”决策制度,按照民主集中制原则,凡属重大决策、重要干部任免、重要项目安排和大额资金使用,必须经集体讨论作出决定。严控企业投资风险,强化对企业投资活动的过程监管,防止企业盲目扩张、过度投资,特别防范境外投资经营风险。严控企业债务风险,加强财务风险监控,分类设定企业资产负债率“警戒线”,确保企业负债水平保持在安全区间;强化企业债券风险防控,落实企业债券风险防控主体责任,完善企业债券风险监测预警机制,严禁恶意逃废债行为,坚决守住不发生系统性区域性金融风险的底线。严控国企改革改组过程中国资流失风险,对企业实施战略性重组、混合所有制改革、发行上市等重大改革举措,实施事前、事中、事后全过程风险管控,有效规避重点领域风险,防范国有资产流失。加强责任追究体系建设,加快形成职责明确、流程清晰、规范有序的工作机制,加大违规经营投资责任追究力度,充分发挥警示惩戒作用。

  五、组织领导与实施保障

  (一)强化党建统领。坚持将党的领导和党的建设贯穿规划组织实施全过程,为全市国资国企改革发展提供政治保障。把学习贯彻习近平总书记重要讲话和重要指示批示精神作为第一议题,认真抓实抓好。以党建统领,完善国有企业坚定维护党中央权威和统一领导的各项制度。以高质量党建凝聚国资系统共同发展的强大合力,引领全市国资国企高质量发展。发挥全面从严治党引领保障作用,着力提高党把方向、谋大局、定政策、促改革的能力和定力,推动规划各项工作落地实施。

  (二)加强统筹对接。做好与全国全省国资规划的对接,承接好、落实好全国国资“三级规划体系”各项任务,借助全国国资“一盘棋”“大格局”契机,推动规划组织实施。做好与国企改革三年行动方案对接,全面推动国企改革三年行动方案各项改革任务落地见效,通过改革解决制约国资布局与结构调整的体制机制障碍,持续增强国资国企发展活力。做好与推进国有企业改革攻势全面贯通,2021-2022年与攻势一同推进、打好基础;2023-2025年运用攻势思维、延续推进机制,深化攻势举措、放大攻势成果,系统性、整体性、协同性推动规划组织实施。

  (三)落实政策保障。强化规划实施的政策支撑体系,确保各项政策制度措施围绕规划明确的目标任务举措制定。完善规划实施的政策创新机制,积极探索有利于全市国有资本结构调整、战略布局的制度设计和政策措施。总结提炼规划实施中的典型经验、成功做法和改革发展创新举措,上升为制度和政策规定,推动全市国有企业全面落实。建立健全规划实施的政策协调机制,有关部门(单位)加强协同配合,协调解决规划落实过程中遇到的政策难题。

  (四)加强组织实施。加强对全市国有资本结构调整战略布局规划组织实施的领导,市国资监管机构牵头做好规划实施的协调落实,建立健全职责清晰、分工明确、高效沟通的协同工作机制,扎实推动规划各项措施落实落地。统筹指导市属企业及区(市)国资监管机构规划组织实施,健全各区(市)国资监管机构抓规划落实的领导责任制,建立实施市属企业中长期发展战略规划审核制度,坚持顶格协调、顶格推进,推动完成规划确定的各项任务。

  (五)做好监督评估。开展规划执行情况中期评估和总结评估,全面评估评价规划实施的进展情况、存在问题、取得成效。建立健全重要目标任务跟踪反馈机制,根据实际情况调整工作举措。构建规划实施全流程考核评价机制,将规划执行情况分析评估结果与相关考核、评价相挂钩,动态考核、实时反馈、限期督办,强化规划的战略导向作用。